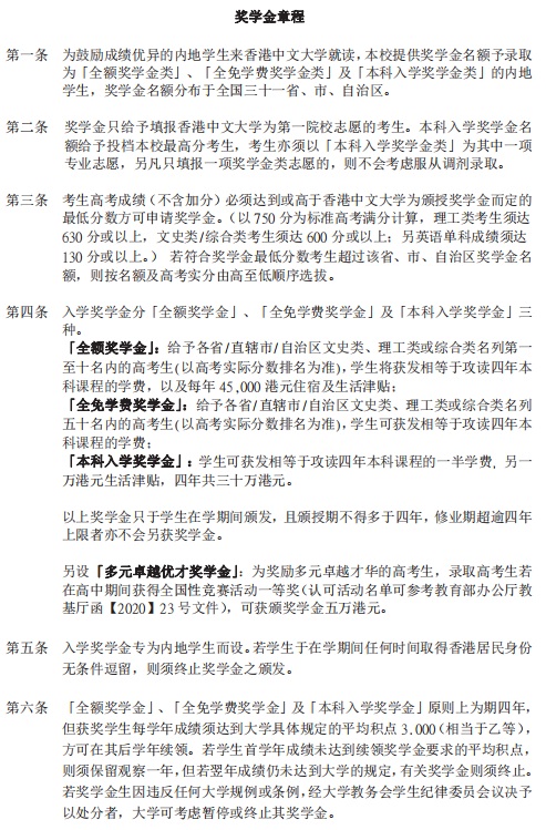
香港中文大学2021年招生计划及专业 招生专业有哪些
时间:
招生计划
香港中文大学设有文学院、工商管理学院、教育学院、工程学院、法律学院、医学院、理学院和社会科学院,开设多个主修、副修和双学位学士课程。下面是2021年该校的招生计划、招生专业及奖学金的相关规定,一起来了解一下吧!
香港中文大学2021年招生计划及专业
招生计划:
香港中文大学2021年面向全国三十一省、市、自治区招收本科生,具体招生计划将通过各省、市、自治区招生办公布。
招生专业:
香港中文大学设有文学院、工商管理学院、教育学院、工程学院、法律学院、医学院、理学院和社会科学院,开设多个主修、副修和双学位学士课程。下面是2021年该校的招生计划、招生专业及奖学金的相关规定,一起来了解一下吧!
招生计划:
香港中文大学2021年面向全国三十一省、市、自治区招收本科生,具体招生计划将通过各省、市、自治区招生办公布。
招生专业: