雷火在线> >湖南高考 >湖南高考资讯 >湖南录取查询 >

2020湖南高考三本录取时间是什么时间

时间: 录取查询

2020年高考马上就要开始了,很多学生可能还不清楚录取时间是几号,其实湖南高考各批次录取时间都是不一样的,下面为大家整理了具体录取时间安排,希望对大家有帮助,考生应该按照规定的时间查询录取结果。

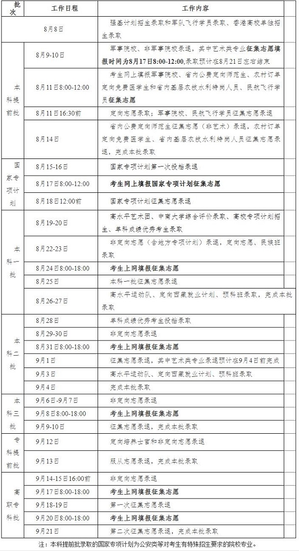
2020湖南三本什么时候录取

高校录取规则有哪些

1、高校对非第一志愿考生的办法除前面提到过的志愿分数级差、专业服从调剂之外,还有对学校志愿服从的态度也有区别。有一类学校明确表示,未填报该校志愿的考生不予录取,哪怕填了学校服从调剂也没有用。另有一类学校则表示录取非第一志愿考生,包括服从学校调剂的考生。

2、关于自主选拔录取。在高校招生改革中,自主录取是一个较大的动作。试点院校都向全社会公布了自主录取的办法,各校条件可能有些差别,但有几点是相同的:一是符合自主选拔条件是应届高中毕业生,要由本人提出申请,经所在中学推荐,再由自主招生院校审核,确定自主选拔录取的入选考生候选人;二是入选考生必须参加全国普通高校统一招生考试,并达到一定分数(学校有具体分数值要求);三是第一志愿必须报该校,有些学校还要求入选考生候选人服从所有专业志愿调剂;四是自主选拔录取的考生不占学校在该省、市招生计划名额;五是自主选拔录取候选人名单由有关学校送考生所在省级招生办备案,并在考生所在中学及招生学校的网站上公示。