雷火在线高考英语试题" />
文综试题
数学试题
理综试题
英语试题
语文试题
考题汇总
雷火在线
>
>
高考试题
>
英语试题
>
2021高考英语考前冲刺模拟试卷【含答案】
时间:
2021-04-28 11:31
英语试题
相关文章
辽宁省沈文新高考研究联盟2024-2025学年高三上10月月考英语试题及答案
10-29
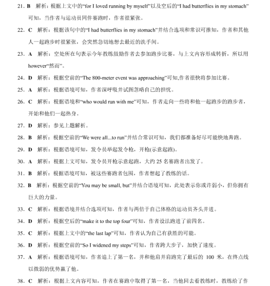
荆州沙市中学2025届高三上学期10月月考英语试题及答案
10-28
2025届吉林市普通中学高三上学期一模英语试题及答案
10-28
重庆八中2025届高考适应性月考卷(二)英语试题及答案
10-28
山西三重教育2025届高三10月联考英语试题及答案
10-28
江西金太阳2025届高三10月联考英语试题及答案
10-27
贵阳一中2025届高三上学期适应性月考(二)英语试题及答案
10-27
热门推荐
2021年全国乙卷英语真题答案解析
06-08
2022年新高考II卷(新高考二卷)英语试卷真题与答案解析
07-14
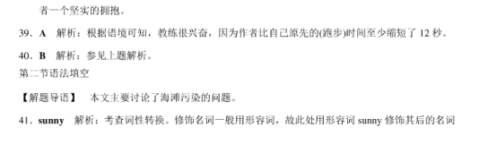
2022年新高考I卷(新高考一卷)英语试卷真题与答案解析
06-08
4
2023四省联考英语试题及答案解析
5
2021年高考全国甲卷英语答案解析
6
2022年北京朝阳区高三二模英语试题及答案
7
2023山东外语听力考试成绩公布?附2023山东英语听力成绩查询入口
8
2022年高考全国乙卷英语试卷真题与答案解析
9
2023年武汉二调英语考试试卷及参考答案
10
四省联考2023高三英语试卷及答案
最新文章
广东2025十大高职自主招生院校排名 哪些值得推荐
揭秘艺考 综合类大学推荐
湖南2025十大高职单招院校排名 哪些值得推荐
吉林2025艺术统考各类别考试时间安排 几月几号开考
湖北2025十大高职单招院校排名 哪些值得推荐
艺考与单招 你了解多少
河南2025十大高职单招院校排名 哪些值得推荐
艺考的魅力 让你未来无限可能
2025立冬是几月几日 具体什么时间立冬节气
山东2025十大高职单招与综合评价招生院校排名 哪些值得推荐
艺考就业方向 你不可不知的机会
MK官网
|
博业体育(中国)官方网站-登录入口
|
好博在线客服
|
半岛网页版页面
|
AK集团官网(中国)官方网站
|
江南·官方端网站登录入口
|
AK官方网站
|
IM官方网页版
|
米乐在线
|