雷火在线> >湖南高考 >湖南高考资讯 >湖南录取查询 >

2020年湖南高考录取查询时间是什么时候

时间: 录取查询

高考录取工作正在进行中,考试院将会陆续发布各类高考信息和录取结果。录取工作是一个持续的过程,录取结果也将分阶段陆续公布,考生如果暂时没有查询到个人录取结果,请耐心等待。

2020年湖南高考录取查询时间是什么时候

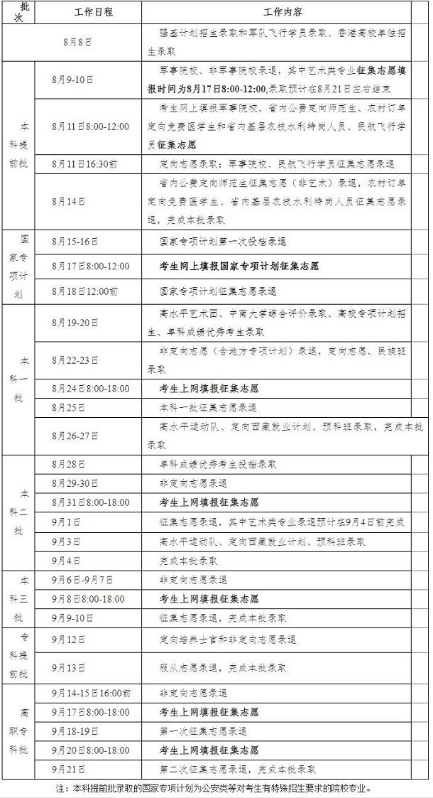
2020湖南录取时间安排

2020年湖南高考录取查询时间是什么时候

湖南高考录取投档程序

1.在每一批次投档前,录取管理组会同信息技术组写出投档模板书面报告,报总协调审核并经院长审定后,信息技术组负责设定计算机投档条件模板。投档模板设置应选派两名以上熟悉招生业务且参加数据准备工作的人员承担,并分别负责录入和复核,设置完后由信息技术组负责人检查,签字确认,然后方可开始本批次投档。

2.志愿投档和非志愿投档严格按照事先审批的投档模板由计算机自动投档。不符合政策规定条件的考生一律不得投档。

3.批量投档前,计划调整人员应认真核对和调整计划,并通过网上录取信息交互平台确认各院校投档比例。批量投档操作之前,要断开与招生学校连接的网络,做好数据备份。由信息技术组负责人商录取管理组负责人后下达批量投档指令,批量投档操作由两名投档工作人员共同负责,其中一人负责投档操作,另外一人协助做好投档前的准备工作和投档过程中参数设置的核对和投档后的数据检查。批量投档结束后,由信息技术组负责人组织人员进行投档数据核对,核对无误后,做好数据备份,开启对院校的网络连接。

4.非志愿投档一律按批件投档。批件投档需由招生学校出具相关报告,说明批件投档考生的招生类型,并经招生院校负责人签名、加盖公章,以示负责。批件一般由招生学校通过录取系统提交,遗留问题由招生学校处理。批件须报送录取管理组和信息技术组负责人签字,呈分管领导审核并经院长审定后,方可交计算机操作员执行。投档完成后,投档审批单由操作人员负责保管、整理和封存。

5.在投档过程中,如遇到特殊问题,须及时向小组负责人和主管领导报告。对计算机操作员按照岗位职责,实行身份验证和日志存档管理办法。

6.各批次录取审批结束后,不办理退档删除、改录等手续。