雷火在线> >内蒙高考 >内蒙高考资讯 >内蒙高考政策 >

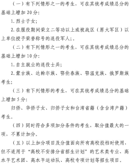
2021年内蒙古高考加分政策

时间: 高考政策

2021年内蒙古高考加分政策已经发布,小编整理了相关内容,来看一下吧!希望对你有用!

2021年内蒙古高考加分政策

2021内蒙古高考考试科目及计分办法