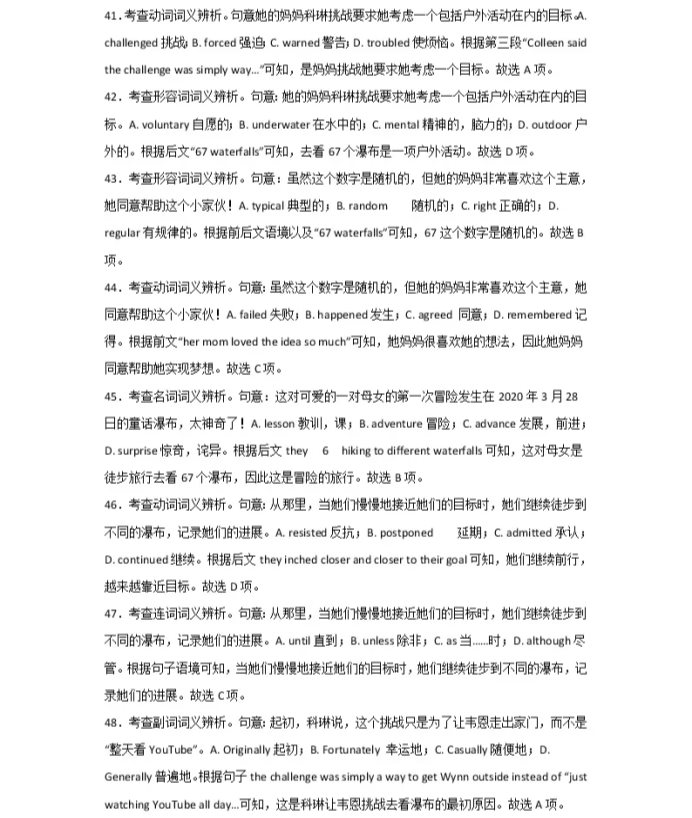
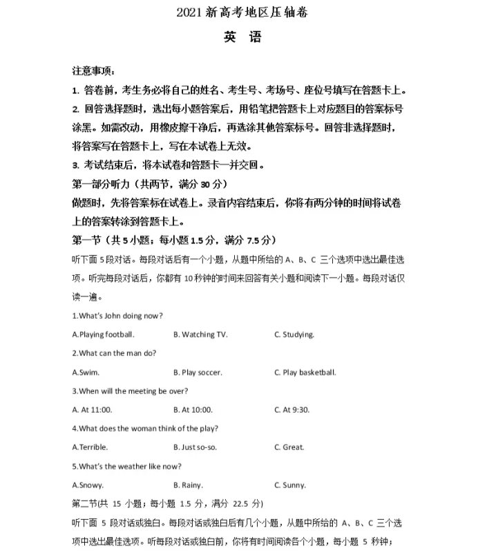
2021新高考地区英语压轴卷及答案解析 时间:2021-06-03 16:16 英语试题 MK官网 | 博业体育(中国)官方网站-登录入口 | 好博在线客服 | 半岛网页版页面 | AK集团官网(中国)官方网站 | 江南·官方端网站登录入口 | AK官方网站 | IM官方网页版 | 米乐在线 |