雷火在线> >湖南高考 >湖南高考资讯 >湖南录取查询 >

2020湖南本科二批录取结果什么时候出来

时间: 录取查询

高考各批次的录取结果公布一般是按照填报高考志愿时的顺序进行的,高考提前批次的录取结果是最先公布的,然后是一本、二本、专科。其中二本一般在8月底9月初就会陆续公布结果。

2020湖南本科二批录取结果什么时候出来

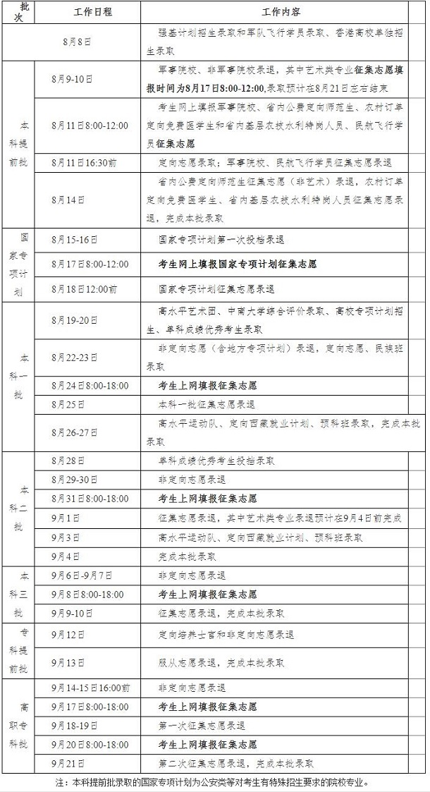
2020湖南二本什么时候录取

2020湖南本科二批录取结果什么时候出来

征集志愿会影响录取吗

有的高考生在填报征集志愿的时候,征集志愿没录上,会不会影响下一批次录取?

回答是:不会。

因为征集志愿是该批次考生录取的机会,所以不会影响到下一批次,下一批次该怎么录还怎么录。

建议符合条件的考生尽量抓住征集志愿这一机会。