雷火在线> >高考资讯 >高考体检 >

高考体检结果对考生录取的影响 哪些专业对体检有特殊要求

时间: 高考体检

高考体检结果对考生录取有何影响?哪些专业对体检有特殊要求?小编整理了相关内容,来看一下吧!

高考体检结果对考生录取有何影响

1、考生患有下列疾病,学校可以不予录取

①严重心脏病(先天性心脏病经手术治愈,或房室间隔缺损分流量少,动脉导管未闭返流血量少,经二级以上医院专科检查确定无需手术者除外)、心肌病、高血压病。

②重症支气管扩张、哮喘、恶性肿瘤、慢性肾炎、尿毒症。

③严重的血液、内分泌及代谢系统疾病、风湿性疾病。

④重症或难治性癫痫或其他神经系统疾病;严重精神病未治愈、精神活性物质滥用和依赖。

⑤慢性肝炎病人并且肝功能不正常者(肝炎病原携带者但肝功能正常者除外)。

⑥结核病除下列情况外可以不予录取。

a.原发型肺结核、浸润性肺结核已硬结稳定;结核型胸膜炎已治愈或治愈后遗有胸膜肥厚者;

b.一切肺外结核(肾结核、骨结核、腹膜结核等)血行性播散型肺结核治愈后一年以上未复发,经二级以上医院(或结核病防治所)专科检查无变化者;

c.淋巴腺结核已临床治愈无症状者。

2、考生患有下列疾病,学校有关专业可以不予录取

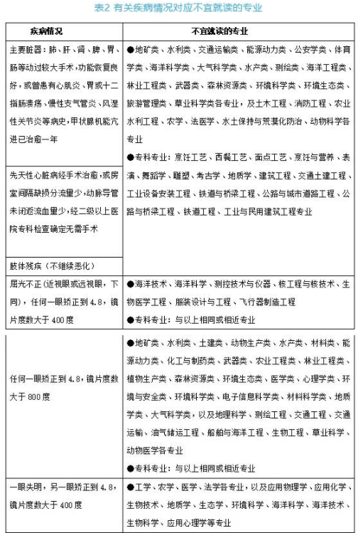
3、考生患有下列疾病不宜就读的专业

高考体检

高考体检是指凡参加高考的考生必须参加的体检。通过体检,一方面,考生可以了解自己的身体健康状况;另一方面,体检结果将作为考生档案的一部分,供高校录取时参考。

高考体检考生要经过眼科、外科、内科、耳鼻喉科、口腔科、放射、检验等科室系统的体格检查。