艺术特长生
高校分数线
招生计划
招生简章
高职单招
自主招生
空军招飞
高水平运动员
保送生
招生专业
雷火在线
>
>
上海高考
>
上海高校招生
>
上海招生计划
>
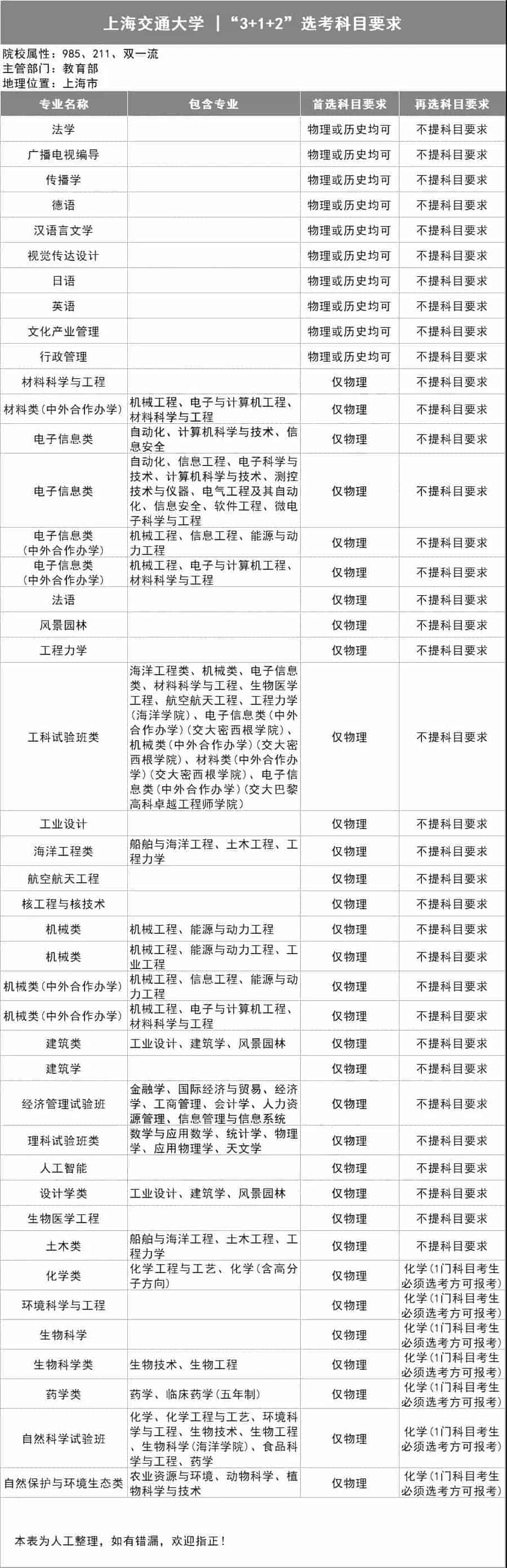
上海交通大学“3+1+2”选考科目要求
时间:
2021-09-07 13:14
招生计划
相关文章
2024年上海出版印刷高等专科学校各省招生计划及招生人数
06-23
2024年上海杉达学院各省招生计划及招生人数
06-23
2024年上海电机学院各省招生计划及招生人数
06-23
上海财经大学2024高校专项计划报名时间 几号截止
04-19
上海大学2024年高校专项计划报名时间 几号截止
04-19
上海外国语大学2024高校专项计划报名时间 几号截止
04-19
上海交通大学2024高校专项思源计划报名时间 几号截止
04-19
热门推荐
2022年全国各大高校在陕西招生计划及录取分数 附各专业计划招生数
06-22
2022年全国提前批军校在山西招生计划及录取分数 附各专业计划招生数
06-22
湖南2022年本科提前批公费师范生和优师专项院校征集志愿投档分数线
07-14
4
2022年南昌大学各省市招生计划及招生人数 附各专业招生计划数
5
2022年全国提前批军校在新疆招生计划及录取分数 附各专业计划招生数
6
2022年太原理工大学各省市招生计划及招生人数 附各专业招生计划数
7
2021信阳农林学院在各省招生计划及人数
8
2022年哈尔滨工业大学招生计划及招生人数 附各专业招生计划数
9
2022年四川大学各省市招生计划及招生人数 附各专业招生计划数
10
2022年全国各大高校在安徽招生计划、各专业招生人数及分数线
最新文章
广东2025十大高职自主招生院校排名 哪些值得推荐
揭秘艺考 综合类大学推荐
湖南2025十大高职单招院校排名 哪些值得推荐
吉林2025艺术统考各类别考试时间安排 几月几号开考
湖北2025十大高职单招院校排名 哪些值得推荐
艺考与单招 你了解多少
河南2025十大高职单招院校排名 哪些值得推荐
艺考的魅力 让你未来无限可能
2025立冬是几月几日 具体什么时间立冬节气
山东2025十大高职单招与综合评价招生院校排名 哪些值得推荐
艺考就业方向 你不可不知的机会
MK官网
|
博业体育(中国)官方网站-登录入口
|
好博在线客服
|
半岛网页版页面
|
AK集团官网(中国)官方网站
|
江南·官方端网站登录入口
|
AK官方网站
|
IM官方网页版
|
米乐在线
|