2021年湖北美术类统考考试大纲公布
时间:
艺术特长生
进入十月,艺术类考生即将进入紧张的备考阶段。近日,湖北省教育考试院发布了2021年美术与设计学类统考考试的大纲,下面小编为大家详细盘点一下相关信息,供大家参考。
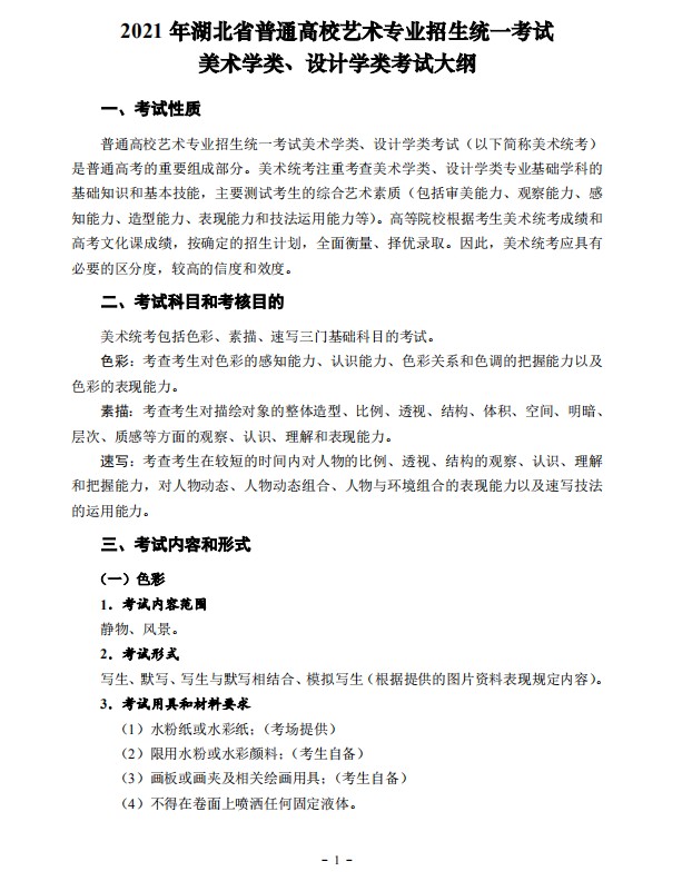
湖北2021年美术类考试大纲
注:由于篇幅限制,本文仅展示考纲的部分内容,详情请点击文末下载按钮进行下载。
进入十月,艺术类考生即将进入紧张的备考阶段。近日,湖北省教育考试院发布了2021年美术与设计学类统考考试的大纲,下面小编为大家详细盘点一下相关信息,供大家参考。
注:由于篇幅限制,本文仅展示考纲的部分内容,详情请点击文末下载按钮进行下载。