雷火在线> >湖北高考 >湖北高校招生 >湖北艺术特长生 >

2021年湖北广播电视编导类统考考试大纲公布

时间: 艺术特长生

进入十月,艺术类考生即将进入紧张的备考阶段。近日,湖北省教育考试院发布了2021年广播电视编导类统考考试的大纲,下面小编为大家详细盘点一下相关信息,供大家参考。

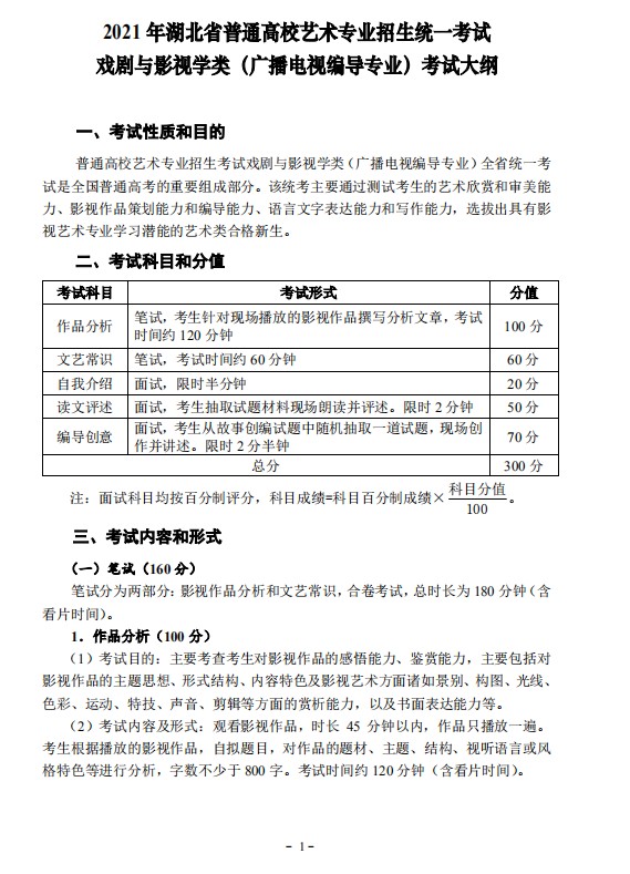
湖北2021年广播电视编导类考试大纲