雷火在线> >高考复习 >高中数学 >

2022高考数学必考知识点总结

时间: 高中数学

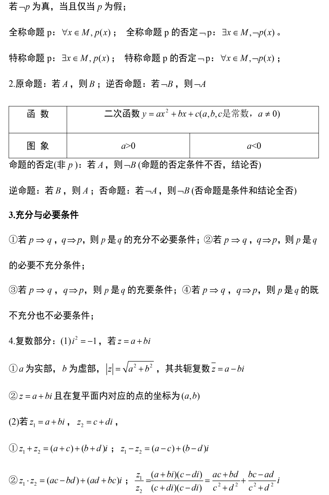
高考马上来临,高考数学多个常考知识点,包括函数、数列、不等式、三角函数、立体几何等重点内容,那么具体有哪些知识点呢?下面是整理的关于高考数学重点知识点的总结:

2022高考数学重要知识点归纳

高三数学提分最快的方法

1、认真听好每一节课。有的同学上课不听,下课不看,资料不做,考试前拿着课本在那记公式,总结知识点,考试成绩是一塌糊涂。

2、记数学笔记,特别是对概念不同侧面的理解,以及典型例题。

3、建立数学纠错本。把平时容易出现错误的知识或推理记载下来,以防再犯。争取做到:找错、析错、改错、防错。达到能从反面入手深入理解;能由果朔因把错误原因弄个水落石出、以便对阵下药,解答问题完整、推理严密。

4、记忆数学规律和数学小结论。高中数学不是靠死记硬背,但是不代表不背,基本的规律和结论还是必须记得,记的熟练了,自然也就能灵活运用了。

5、在有能力的基础上做一些数学课外题,加大自学力度。