文综试题
数学试题
理综试题
英语试题
语文试题
考题汇总
雷火在线
>
>
吉林高考
>
吉林高考试题
>
吉林理综试题
>
2022届长春市高三四模理综试题及答案
时间:
2022-05-25 14:04
理综试题
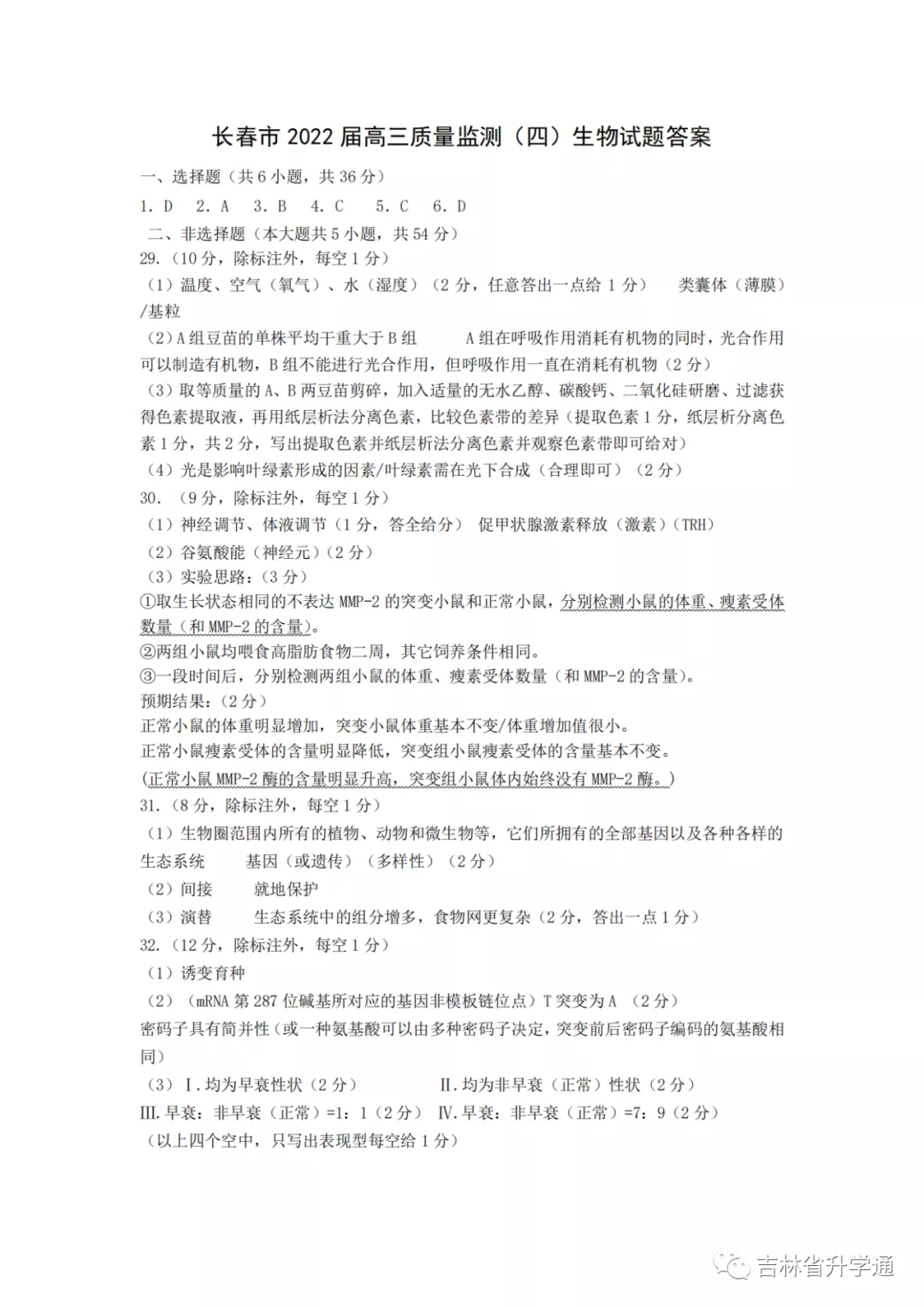
2022届长春市四模理综
2022届长春市四模理综答案
相关文章
2025届吉林市普通中学高三上学期一模化学试题及答案
10-28
2025届吉林市普通中学高三上学期一模物理试题及答案
10-28
吉林梅河口五中2024-2025学年高三上学期10月月考物理试题及答案
10-19
吉林梅河口五中2024-2025学年高三上学期10月月考生物试题及答案
10-19
吉林梅河口五中2024-2025学年高三上学期10月月考化学试题及答案
10-19
2025届九师联盟高三10月联考生物试题及答案
10-11
2025届九师联盟高三10月联考化学试题及答案
10-10
热门推荐
2022年高考全国乙卷理综试卷真题与答案解析
06-08
2022年高考全国乙卷理综真题及答案解析(完整版)
06-10
2022浙江高考技术试卷真题及答案解析(浙江卷)
06-16
4
2022年广东高考物理试卷真题及答案解析
5
2022年高考全国甲卷理综试卷真题与答案解析
6
2022年广东高考生物试卷真题及答案解析
7
2022年湖南高考物理试卷真题及答案解析
8
2022年湖南高考生物试卷真题及答案解析(已更新)
9
2022年山东高考化学试卷真题及答案解析
10
2021年全国乙卷理综真题答案解析
最新文章
广东2025十大高职自主招生院校排名 哪些值得推荐
揭秘艺考 综合类大学推荐
湖南2025十大高职单招院校排名 哪些值得推荐
吉林2025艺术统考各类别考试时间安排 几月几号开考
湖北2025十大高职单招院校排名 哪些值得推荐
艺考与单招 你了解多少
河南2025十大高职单招院校排名 哪些值得推荐
艺考的魅力 让你未来无限可能
2025立冬是几月几日 具体什么时间立冬节气
山东2025十大高职单招与综合评价招生院校排名 哪些值得推荐
艺考就业方向 你不可不知的机会
MK官网
|
博业体育(中国)官方网站-登录入口
|
好博在线客服
|
半岛网页版页面
|
AK集团官网(中国)官方网站
|
江南·官方端网站登录入口
|
AK官方网站
|
IM官方网页版
|
米乐在线
|