文综试题
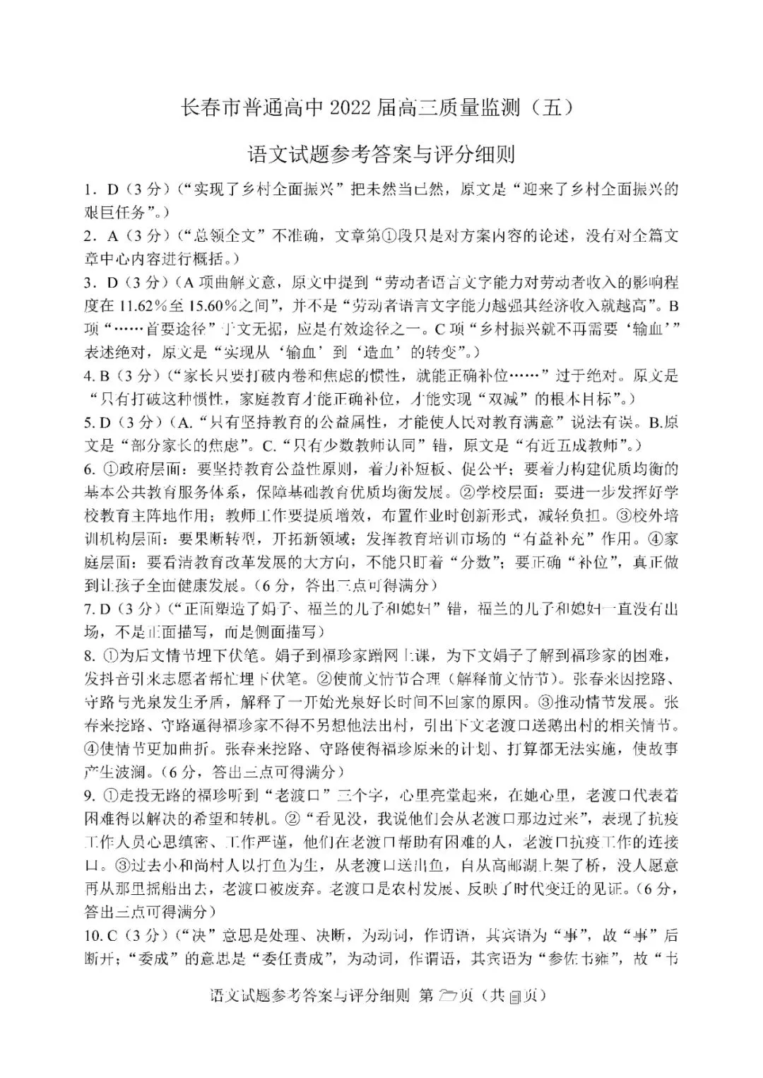
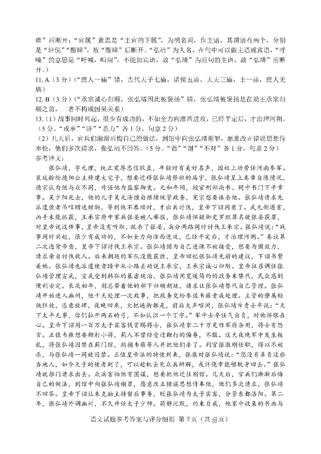
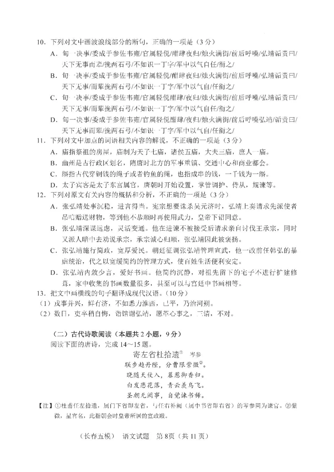
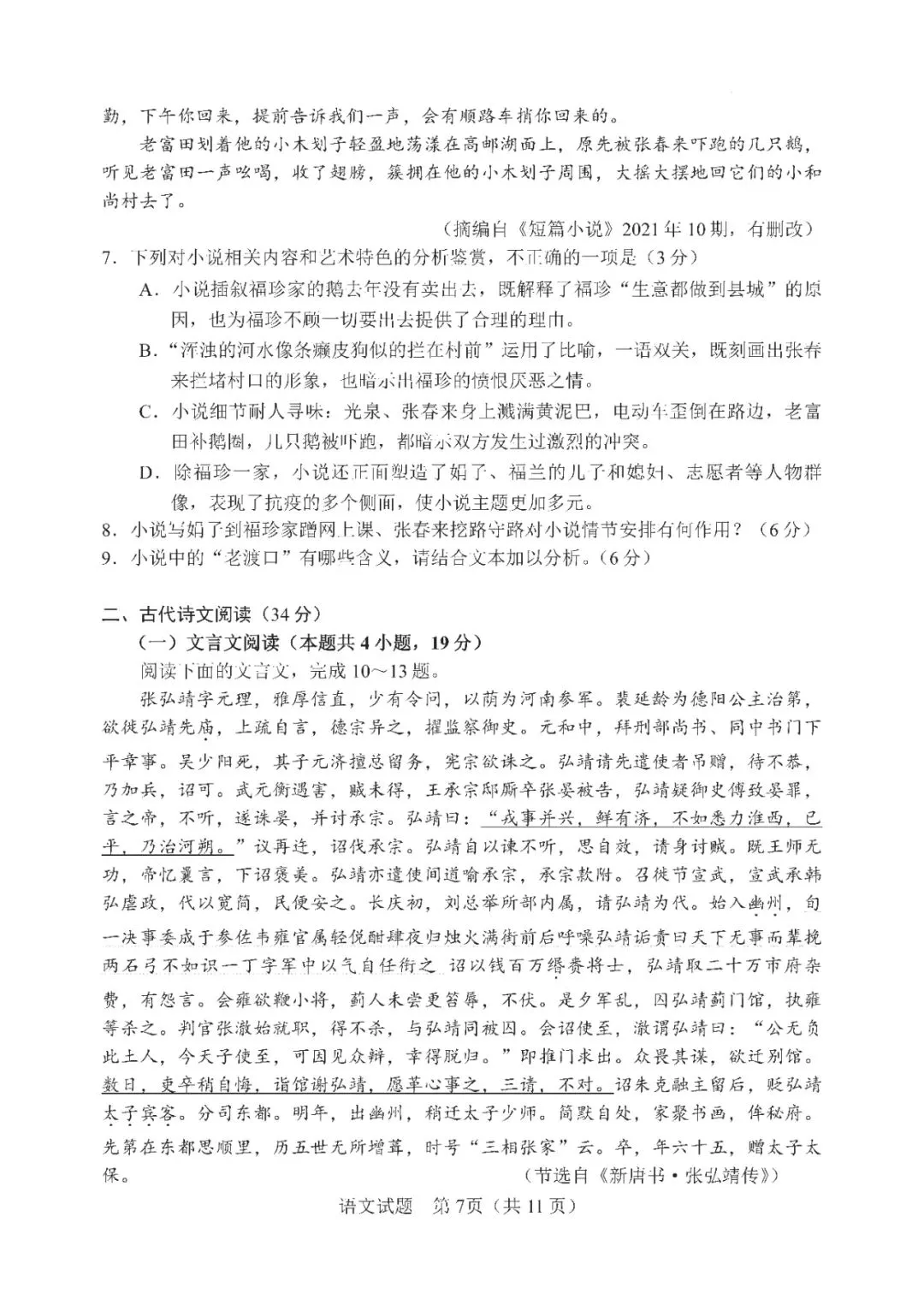
数学试题
理综试题
英语试题
语文试题
考题汇总
雷火在线
>
>
吉林高考
>
吉林高考试题
>
吉林语文试题
>
2022届长春市高三五模语文试题及答案
时间:
2022-05-30 09:43
语文试题
相关文章
吉林梅河口五中2024-2025学年高三上学期10月月考语文试题及答案
10-19
2025届九师联盟高三10月联考语文试题及答案
10-09
东北师大附中2024-2025学年高三上学期第一次摸底考语文试题及答案
10-05
2024年吉林高考语文试题
06-12
东北师大附中2024届高三下学期第六次模拟考语文试题及答案
05-28
长春四模2024届高三质量监测四语文试题及答案
05-10
2024届吉林东北师大附中高三五模语文试题及答案
05-08
热门推荐
2022年高考全国乙卷语文试卷真题与答案解析
06-08
2022全国新高考II卷(新高考二卷)语文试题及答案
07-14
四省联考2023新课标高三语文试卷及答案
02-24
4
2023四省联考语文试题及答案解析
5
2022年高考全国甲卷语文试卷真题与答案解析
6
2022全国新高考I卷(新高考一卷)语文试题及答案
7
2023年深圳一模考试语文试卷及答案解析
8
江苏省盐城市2022届高三三模测试语文试卷及答案
9
2023年四省联考高三语文答案解析
10
2022届上海市徐汇区高三二模语文试卷及答案
最新文章
广东2025十大高职自主招生院校排名 哪些值得推荐
揭秘艺考 综合类大学推荐
湖南2025十大高职单招院校排名 哪些值得推荐
吉林2025艺术统考各类别考试时间安排 几月几号开考
湖北2025十大高职单招院校排名 哪些值得推荐
艺考与单招 你了解多少
河南2025十大高职单招院校排名 哪些值得推荐
艺考的魅力 让你未来无限可能
2025立冬是几月几日 具体什么时间立冬节气
山东2025十大高职单招与综合评价招生院校排名 哪些值得推荐
艺考就业方向 你不可不知的机会
MK官网
|
博业体育(中国)官方网站-登录入口
|
好博在线客服
|
半岛网页版页面
|
AK集团官网(中国)官方网站
|
江南·官方端网站登录入口
|
AK官方网站
|
IM官方网页版
|
米乐在线
|