雷火在线> >福建高考 >福建高考资讯 >福建高考新闻 >

福州市公布2022年高考考点分布及考点详细地址

时间: 高考新闻

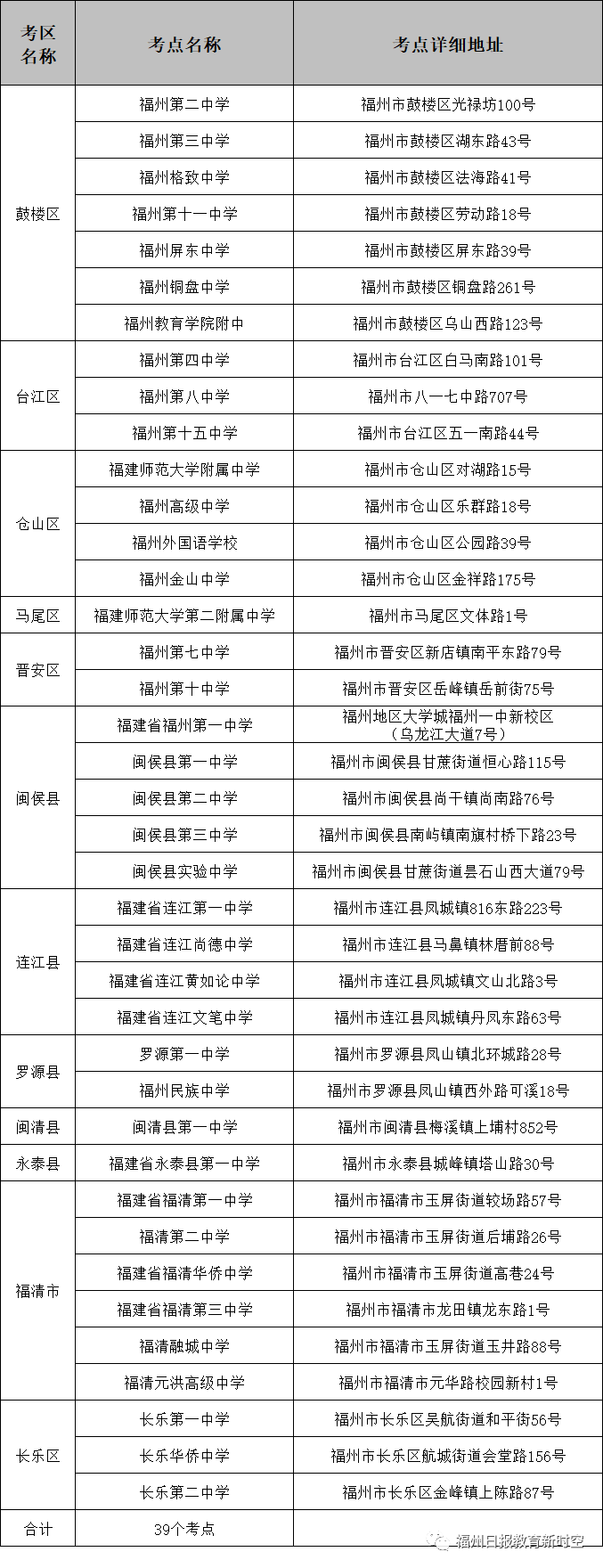
2022年福建普通高考将于6月7日至9日举行,福州共设12个考区、39个考点。

2022年我省普通高考福州市共设12个考区,39个考点。


那么,高考踩点需要熟悉哪些事项?

熟悉考场路线

要注意了解从自己的居住地到考点有多远,用什么方式、什么路线去考点最为安全便捷,单程需要花多少时间。如果考点离居住地比较远,还要在考点附近找一找,看看有没有休息和就餐的地方。熟悉考场早作准备,消除陌生感,会给考生带来信心和安全感。


做好个人防护

“踩点”途中要做好个人防护,考生应自备口罩前往考点,并做好手卫生;进入考点和考场时须全程佩戴口罩,配合考点工作人员进行防疫安全检查。已经确定去考场的路线和交通工具,在考试期间最好不要随意变换,不要走容易堵塞的道路,避免因为交通堵塞而延误进入考场的时间。


算好赴考时间

熟悉考场时,一定要从住所出发,也就是说沿着赴考路线走一遍。算一算,从住所到考场需要多长时间。为了不耽误考试,考生和送考人员,一定要掌握好时间,尽量错开出行高峰期到达考点。路途一定要注意安全,避开高危路段。


遵守学校要求,核实相关信息

“踩点”当天抵达考场后,考生要配合考点的要求,有序进入考场。各考点候考区都有考场分布示意图,考生在“踩点”时,应认真对照准考证与考场及座位信息是否一致,一定要记准自己考场号和座位号的具体位置。


熟悉考场环境

考生来到考场、找到自己的座位后,可以坐下来感受一下,提前适应,心里才有底。还要检查桌脚、凳脚是否会摇晃,检查桌面、抽屉里是否有别人留下的东西,如果有,及时向老师汇报。


看清禁止带入物品

考生“踩点”时,特别要注意仔细阅读《考场规则》,对考试禁止的事项要提前做好准备。禁止带入的东西有:手机、手表、各种电子设备、计算器、纸张等。


找好厕所和医务室

“踩点”时,考生应注意本楼层以及其他楼层的厕所位置。同时,考试当天,尽量不吃稀饭或过量饮水,避免出现生理性异常反应。此外,对考点的医务室、心理疏导室等场所的分布位置都应有所了解,以备不时之需。