雷火在线> >贵州高考 >贵州高校招生 >贵州高职单招 >

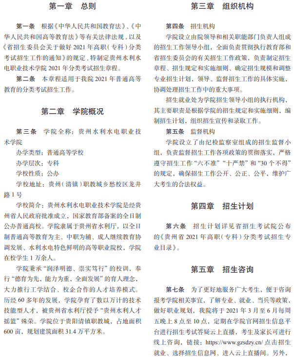
2021贵州水利水电职业技术学院分类考试招生章程

时间: 高职单招

贵州水利水电职业技术学院是经贵州省人民政府批准成立,国家教育部备案的全日制公办普通高校。学院隶属于贵州省水利厅,以全日制普通高等教育为主、中等职业教育为辅,同时举办继续教育。

贵州水利水电职业技术学院招生章程

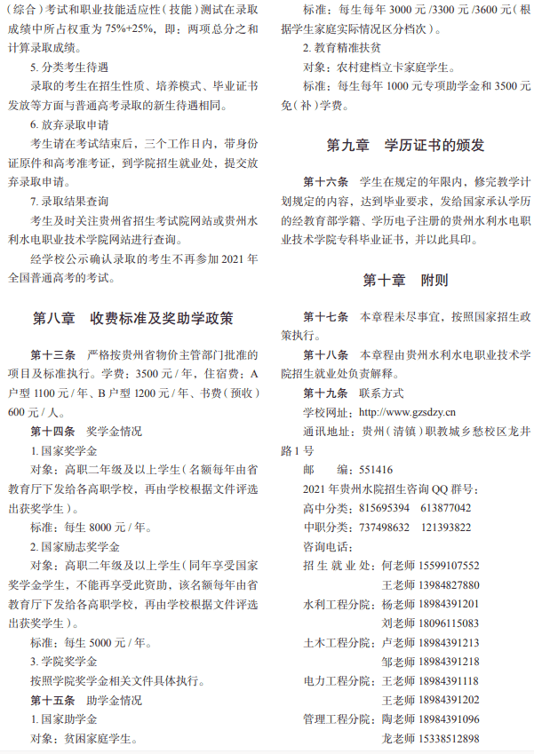
学校奖学金设置

奖学金设置

学院根据国家政策,在校优秀学生可享受600-8000元数额不等的国家奖学金、国家

励志奖学金及学院奖学金等。对家庭经济困难的学生,学院可通过助、勤、减、免、补等方式,帮助他们顺利完成学业,符合条件的学生也可申请生源地助学贷款。

困难生资助办法

学院根据国家政策,在校优秀学生可享受600-8000元数额不等的国家奖学金、国家

励志奖学金及学院奖学金等。对家庭经济困难的学生,学院可通过助、勤、减、免、补等方式,帮助他们顺利完成学业,符合条件的学生也可申请生源地助学贷款。