雷火在线> >贵州高考 >贵州高校招生 >贵州高职单招 >

黔南民族医学高等专科学校2021分类考试招生章程

时间: 高职单招

黔南民族医学高等专科学校是经教育部批准设立的全日公办制普通高等医学专科学校(学校国标代码:11663),是国家教育部、卫生部首批“卓越医生教育培养计划”改革试点院校。

黔南民族医学高等专科学校招生章程

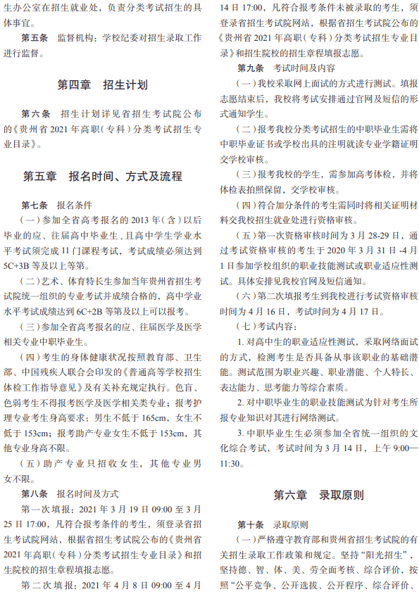
黔南民族医学高等专科学校专业

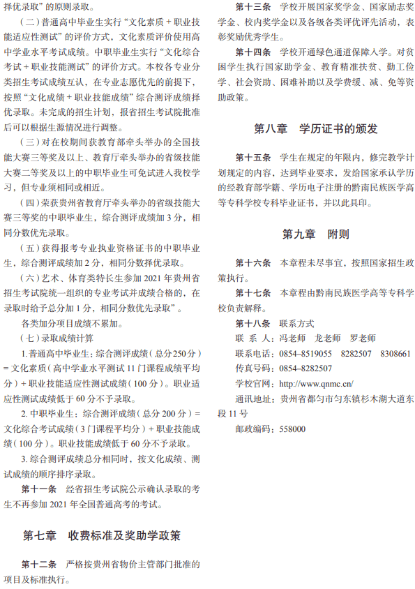
学校成立于1985年11月, 现有临床医学、中医学、口腔医学、护理、助产、药学、中药、药品生产技术、医学检验技术、医学影像技术、口腔医学技术、药品经营与管理12个招生专业,面向全国24个省(市、自治区)招生。学校有国家级、省级、州级培训基地7个,三甲附属医院2个,教学实习基地82个。学校先后与北京大学医学部、广州中医药大学、台湾中山医学大学等10余所一流医学院校建立了友好合作关系。2014年以来,分别有3名和25名学生到加拿大和台湾中山医学大学交流学习。