雷火在线> >西藏高考 >西藏高校招生 >西藏高职单招 >

2020西藏高职扩招招生专业及计划

时间: 高职单招

高职扩招,是指高职(专科)院校实施扩招,属于大学扩招。2019年高职院校实施扩招,扩招人数为100万人。2020、2021两年高职扩招200万,具体信息应与教育局或考试院信息为准。

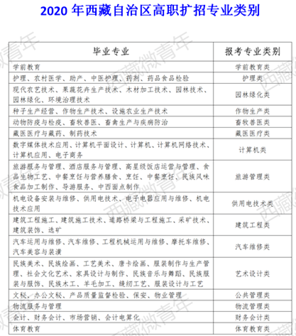
西藏高职扩招计划2020

质量型扩招

质量型扩招,做好三个保证。一是用优质资源保证,用优质校拉动一般校,提高优质职业教育资源使用效率,加强办学条件薄弱公办高职院校改造,整体提升办学水平。二是用师资队伍保证,通过资源整合挖潜一批、专项培训培育一批、校企合作解决一批、“银龄讲学”补充一批、社会力量兼职一批,加快补充急需的专业教师。三是用教学改革保证,针对不同生源特点,分类编制专业人才培养方案,采取弹性学制和灵活多元教学模式,创新教学组织和考核评价,加快学历证书和职业技能等级证书互通衔接,有序开展学习成果的认定、积累和转换。