雷火在线> >河北高考 >河北高校招生 >河北高职单招 >

2021河北高职单招牵头院校名单

时间: 高职单招

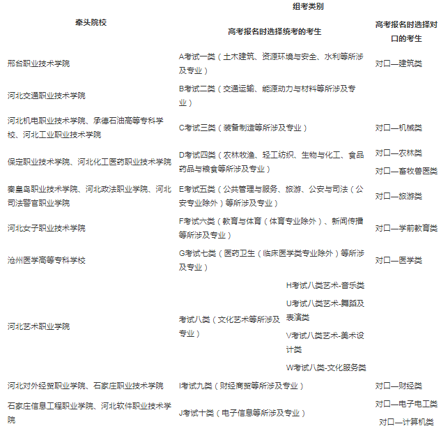
牵头院校由本考试类所有单招院校推选产生,具有相关专业优势,负责本考试类的考生报考、缴费、命题、组考、评卷、成绩公布与复核、违规行为的认定和处理以及录取组织等工作。

各考试类牵头院校如下

考生如何缴纳报考费

2019年3月8日9:00至3月12日17:00,参加高职单招的考生登录省教育考试院网站进入“高职单招报考系统”:考生在选择考试类后,将跳转到缴费界面,向对应的牵头院校缴纳报考费。

缴费系统为牵头院校统一开发,负责本考试类相关费用的收取。缴费标准及缴费过程中出现的问题,可参考牵头院校招生宣传或向牵头院校咨询。