雷火在线> >福建高考 >福建高考试题 >福建理综试题 >

2021福建八省联考生物试题及答案

时间: 理综试题

八省联考语文、数学、外语,3门全国统考科目由教育部考试中心命题,所以语数外3门科目8省采用一张试卷。物理、历史、化学、地理、政治、生物,为选考科目,由各省市自行命题,所以使用自己的地方卷,而不是统一的全国卷。

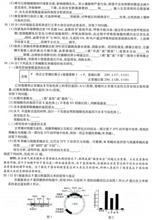
福建八省联考生物试题