雷火在线> >湖南高考 >湖南高考资讯 >湖南高考新闻 >

2020湖南高考三本征集志愿填报时间公布

时间: 高考新闻

2020年志愿填报陆续开始了,很多同学都想知道湖南什么时候填报征集志愿,目前,湖南已经公布了三本征集志愿填报时间,一起来看看吧。

2020湖南高考三本征集志愿填报时间公布

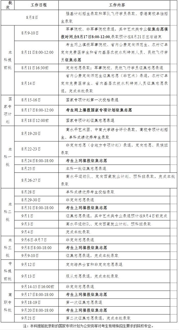
三本征集志愿填报时间

2020湖南高考三本征集志愿填报时间公布

征集志愿填报注意事项

征集志愿录取机会大吗?

征集志愿时,考生可填报高校志愿和专业。征集志愿汇总后,教育考试院根据分数优先的投档原则,按照1:1的调档比例进行投档,即将全部参与征集志愿的考生依据成绩的高低进行排序,由高分到低分进行检索投档,供学校审录。也就是说,分数较高的考生在征集志愿中被录取的几率比分数较低的考生高很多。征集志愿填报时要注意,考生不仅要符合院校的分数要求,也要符合院校和专业的体检等报考要求。填报征集志愿工作要在规定的时间内完成,考生最好服从专业调剂,增大录取概率。

在志愿填报的过程中,报完志愿并非意味着就万事大吉,考生和家长还要注意跟踪志愿录取,一旦出现意料之外的问题,要及时补救,其中志愿征集就是最重要的一种补救方法。征集志愿是指在每一批次录取结束之后,各省(区、市)招办将录取未满额的院校和余缺计划数向社会公布,供尚未被录取并达到分数要求的考生进行选报,征集志愿是本批次考生留在这个批次的最后一个机会。