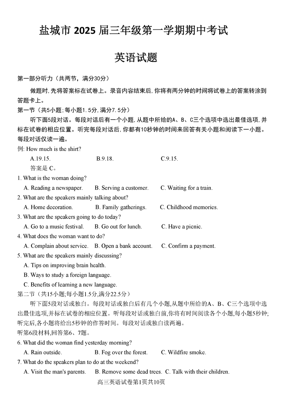
盐城2025届高三上学期11月期中英语试题及答案
时间:
江苏 英语试题
江苏盐城2025届高三上学期11月期中英语考试已于近日开考,为方便考生考后及时查看考试情况,查漏补缺、弥补不足,本文整理了试题答案解析相关信息!
汇总:盐城2024-2025学年高三上学期11月期中试题及答案汇总
英语试题及答案解析
江苏盐城2025届高三上学期11月期中英语考试已于近日开考,为方便考生考后及时查看考试情况,查漏补缺、弥补不足,本文整理了试题答案解析相关信息!
汇总:盐城2024-2025学年高三上学期11月期中试题及答案汇总
英语试题及答案解析