汉中期中联考2024-2025学年高一11月期中历史试题及答案
时间:
陕西 高中历史
汉中期中联考2024-2025学年高一上学期11月期中历史考试已于近日开考,为方便考生考后及时查看考试情况,查漏补缺、弥补不足,本文整理了试题答案解析相关信息!
汇总:汉中期中联考2024-2025学年高一上学期11月期中试题及答案汇总
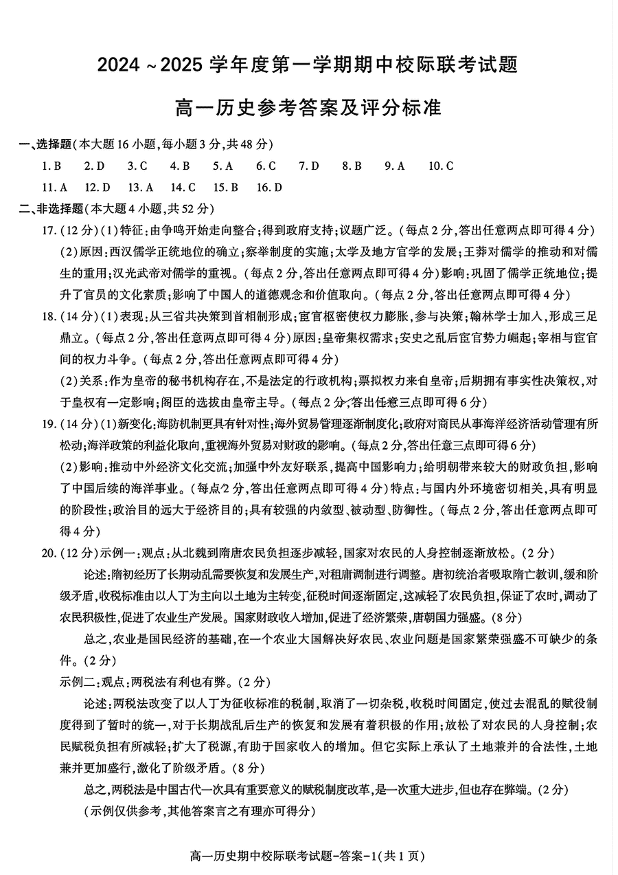
历史试题及答案解析
汉中期中联考2024-2025学年高一上学期11月期中历史考试已于近日开考,为方便考生考后及时查看考试情况,查漏补缺、弥补不足,本文整理了试题答案解析相关信息!
汇总:汉中期中联考2024-2025学年高一上学期11月期中试题及答案汇总
历史试题及答案解析