雷火在线 >黑龙江高考 >黑龙江高考试题 >黑龙江语文试题 >

哈三中2025届高三上学期11月期中语文试题及答案

时间: 黑龙江 语文试题

黑龙江哈三中2025届高三上学期11月期中语文考试已于近日开考,为方便考生考后及时查看考试情况,查漏补缺、弥补不足,本文整理了试题答案解析相关信息!

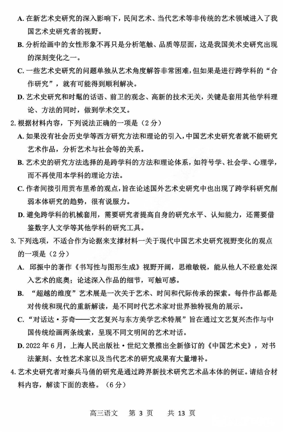
汇总:黑龙江哈三中2025届高三上学期期中试题及答案汇总

语文试题及答案解析