山西思而行2025届高三备考核心模拟中期历史试题及答案
时间:
山西 文综试题
山西思而行2024-2025学年高三备考核心模拟中期历史考试已于近日开考,为方便考生考后及时查看考试情况,查漏补缺、弥补不足,本文整理了试题答案解析相关信息!
汇总:山西思而行2024-2025学年高三备考核心模拟中期试题及答案汇总
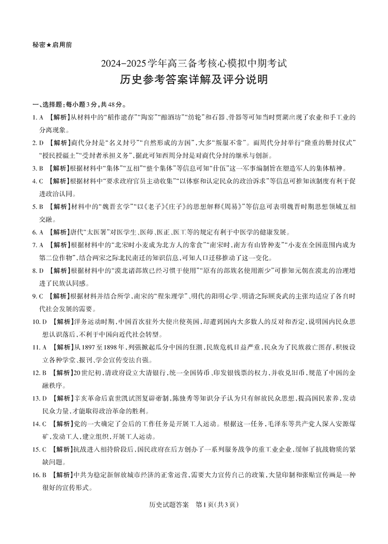
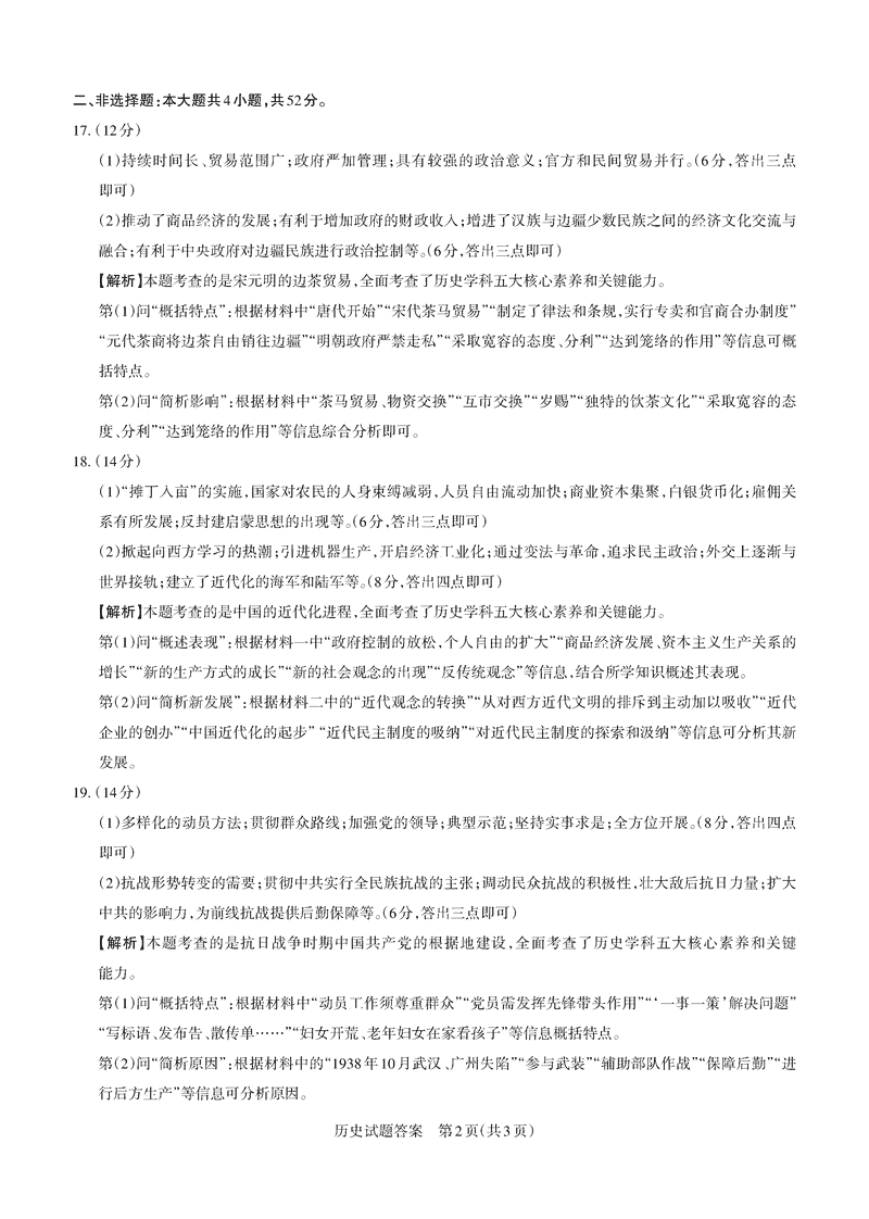
历史试题及答案解析
山西思而行2024-2025学年高三备考核心模拟中期历史考试已于近日开考,为方便考生考后及时查看考试情况,查漏补缺、弥补不足,本文整理了试题答案解析相关信息!
汇总:山西思而行2024-2025学年高三备考核心模拟中期试题及答案汇总
历史试题及答案解析