雷火在线 >福建高考 >福建高考复习 >福建高中语文 >

福建省非一级达标校2024年11月高二第一学期半期考语文试题及答案

时间: 福建 高中语文

福建省非一级达标校2024年11月高二第一学期半期考语文考试已于近日开考,为方便考生考后及时查看考试情况,查漏补缺、弥补不足,本文整理了试题答案解析相关信息!


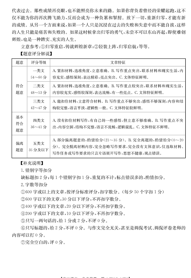
语文试题及答案解析