重庆一中2025届高三上学期11月期中物理试题及答案
时间:
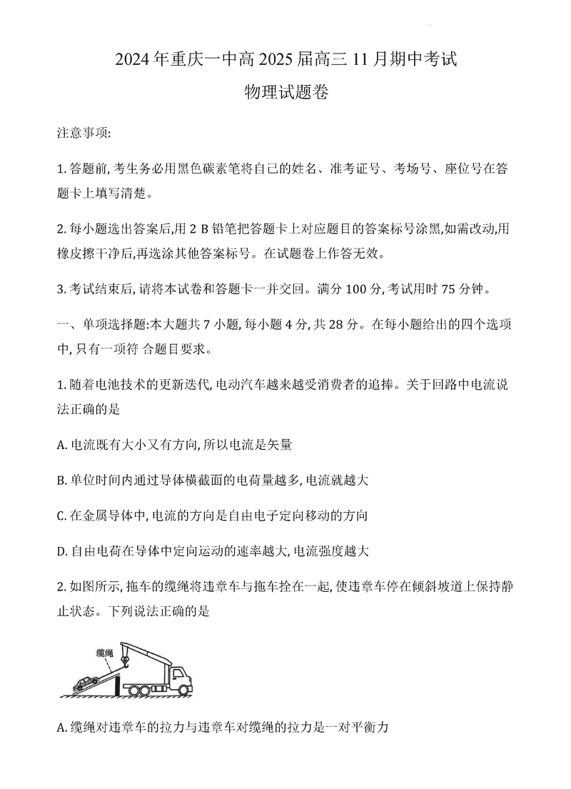
重庆 理综试题
重庆一中2025届高三上学期11月期中物理考试已于近日开考,为方便考生考后及时查看考试情况,查漏补缺、弥补不足,本文整理了试题答案解析相关信息!
汇总:重庆一中2024-2025学年高三上学期11月期中试题及答案汇总
物理试题及答案解析
重庆一中2025届高三上学期11月期中物理考试已于近日开考,为方便考生考后及时查看考试情况,查漏补缺、弥补不足,本文整理了试题答案解析相关信息!
汇总:重庆一中2024-2025学年高三上学期11月期中试题及答案汇总
物理试题及答案解析