山东泰安一中2025届高三上第二次质检生物试题及答案
时间:
山东 理综试题
山东泰安一中2025届高三上学期11月月考生物考试已于近日开考,为方便考生考后及时查看考试情况,查漏补缺、弥补不足,本文整理了试题答案解析相关信息!
汇总:山东泰安一中2025届高三上学期11月月考试题及答案汇总
生物试题及答案解析
山东泰安一中2025届高三上学期11月月考生物考试已于近日开考,为方便考生考后及时查看考试情况,查漏补缺、弥补不足,本文整理了试题答案解析相关信息!
汇总:山东泰安一中2025届高三上学期11月月考试题及答案汇总
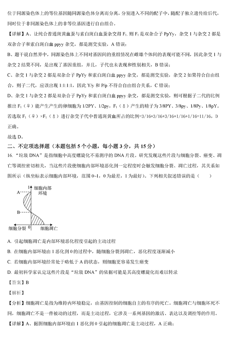
生物试题及答案解析