湖南师大附中2025届高三月考试卷(四)生物试题及答案
时间:
湖南 理综试题
湖南师大附中2025届高三月考试卷(四)生物考试已于近日开考,为方便考生考后及时查看考试情况,查漏补缺、弥补不足,本文整理了试题答案解析相关信息!
汇总:湖南师大附中2025届高三月考试卷(四)试题及答案汇总
生物试题及答案解析
湖南师大附中2025届高三月考试卷(四)生物考试已于近日开考,为方便考生考后及时查看考试情况,查漏补缺、弥补不足,本文整理了试题答案解析相关信息!
汇总:湖南师大附中2025届高三月考试卷(四)试题及答案汇总
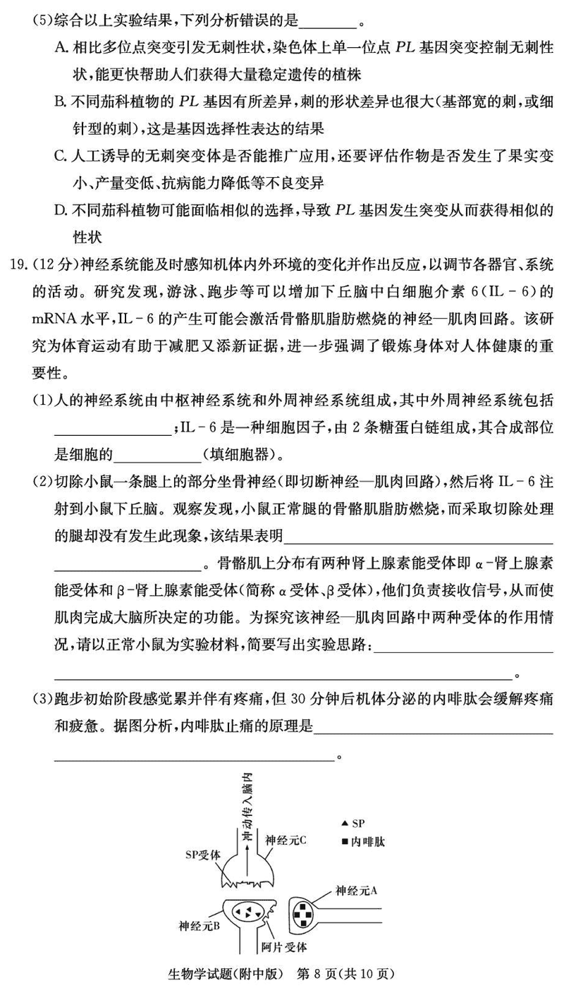
生物试题及答案解析