雷火在线 >辽宁高考 >辽宁高考试题 >辽宁理综试题 >

辽宁名校联盟2024年高三12月联考物理试题及答案

时间: 辽宁 理综试题

辽宁名校联盟2024年高三12月联考物理考试已于近日开考,为方便考生考后及时查看考试情况,查漏补缺、弥补不足,本文整理了试题答案解析相关信息!

汇总:辽宁名校联盟2024年高三12月联考试题及答案汇总

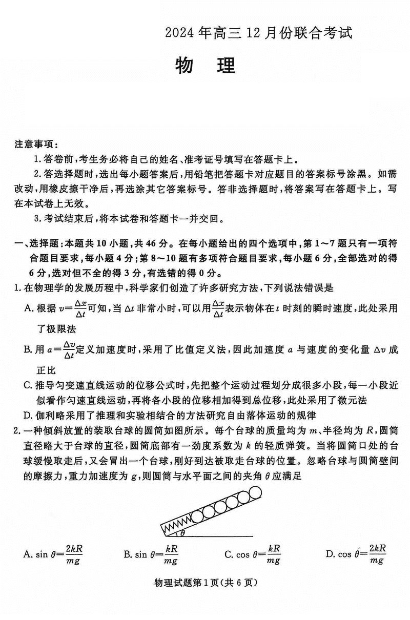
物理试题及答案解析