雷火在线 >陕西高考 >陕西高考试题 >陕西理综试题 >

陕西汉中2025届高三上12月第三次校际联考生物试题及答案

时间: 陕西 理综试题

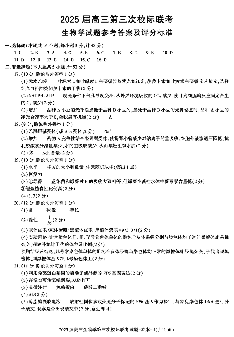
陕西汉中2025届高三上12月第三次校际联考生物考试已于近日开考,为方便考生考后及时查看考试情况,查漏补缺、弥补不足,本文整理了试题答案解析相关信息!

汇总:陕西汉中2025届高三上12月第三次校际联考试题及答案汇总

生物试题及答案解析