雷火在线 >浙江高考 >浙江高考试题 >浙江理综试题 >

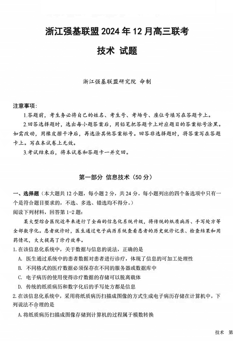
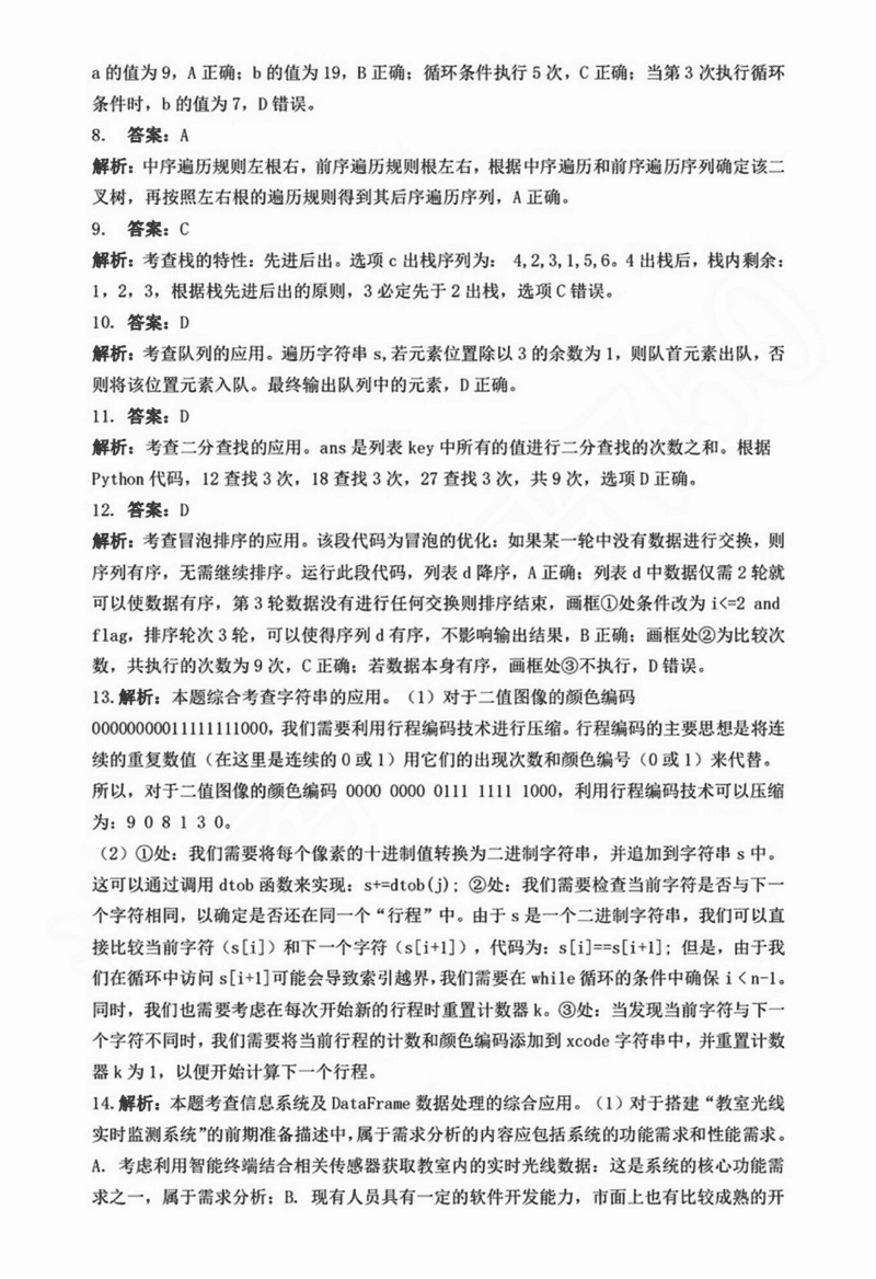
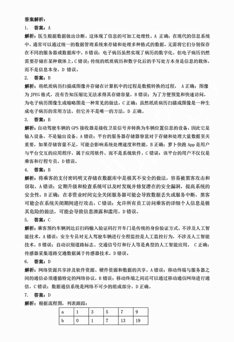
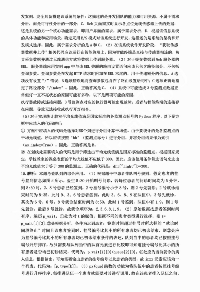
浙江省强基联盟2024年12月高三联考技术试题及答案

时间: 浙江 理综试题

浙江省强基联盟2024年12月高三联考技术考试已于近日开考,为方便考生考后及时查看考试情况,查漏补缺、弥补不足,本文整理了试题答案解析相关信息!

汇总:浙江省强基联盟2024年12月高三联考试题及答案汇总

技术试题及答案解析