山东中学联盟百校大联考2025届高三上12月学情诊断生物试题及答案
时间:
山东 理综试题
山东中学联盟百校大联考2025届高三上12月学情诊断生物考试已于近日开考,为方便考生考后及时查看考试情况,查漏补缺、弥补不足,本文整理了试题答案解析相关信息!
汇总:山东中学联盟百校大联考2024-2025学年高三上12月学情诊断试题及答案汇总
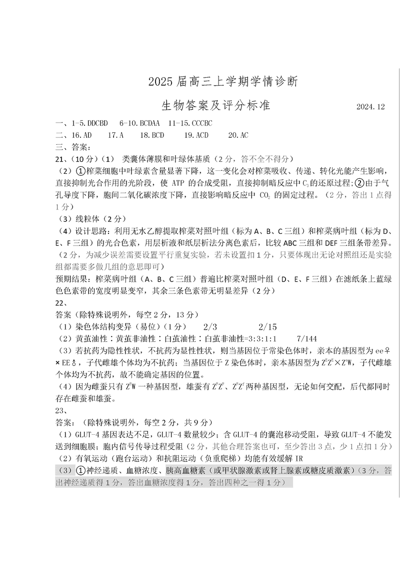
生物试题及答案解析
山东中学联盟百校大联考2025届高三上12月学情诊断生物考试已于近日开考,为方便考生考后及时查看考试情况,查漏补缺、弥补不足,本文整理了试题答案解析相关信息!
汇总:山东中学联盟百校大联考2024-2025学年高三上12月学情诊断试题及答案汇总
生物试题及答案解析