雷火在线 >湖南高考 >湖南高考试题 >湖南理综试题 >

长沙市一中2025届高三月考试卷(四)物理试题及答案

时间: 湖南 理综试题

长沙市一中2025届高三月考试卷(四)物理考试已于近日开考,为方便考生考后及时查看考试情况,查漏补缺、弥补不足,本文整理了试题答案解析相关信息!

汇总:长沙市一中2025届高三月考试卷(四)试题及答案汇总

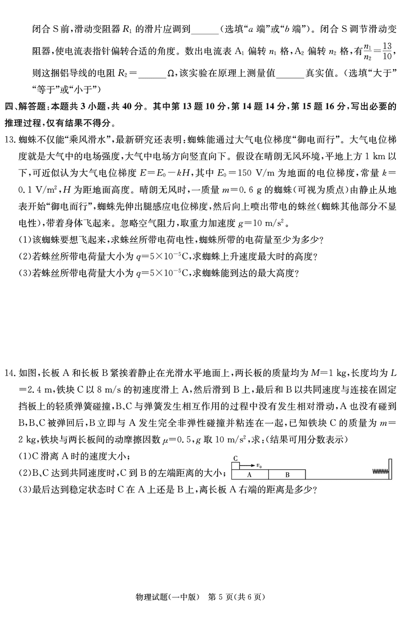
物理试题及答案解析