雷火在线 >重庆高考 >重庆高考试题 >重庆文综试题 >

重庆一中2025届高三上学期12月月考政治试题及答案

时间: 重庆 文综试题

重庆一中2025届高三上学期12月月考政治考试已于近日开考,为方便考生考后及时查看考试情况,查漏补缺、弥补不足,本文整理了试题答案解析相关信息!

汇总:重庆一中2025届高三上学期12月月考试题及答案汇总

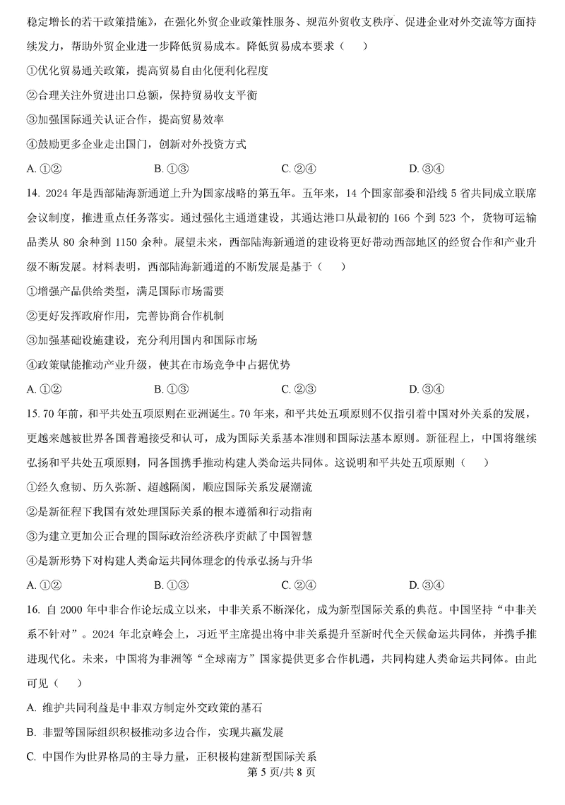
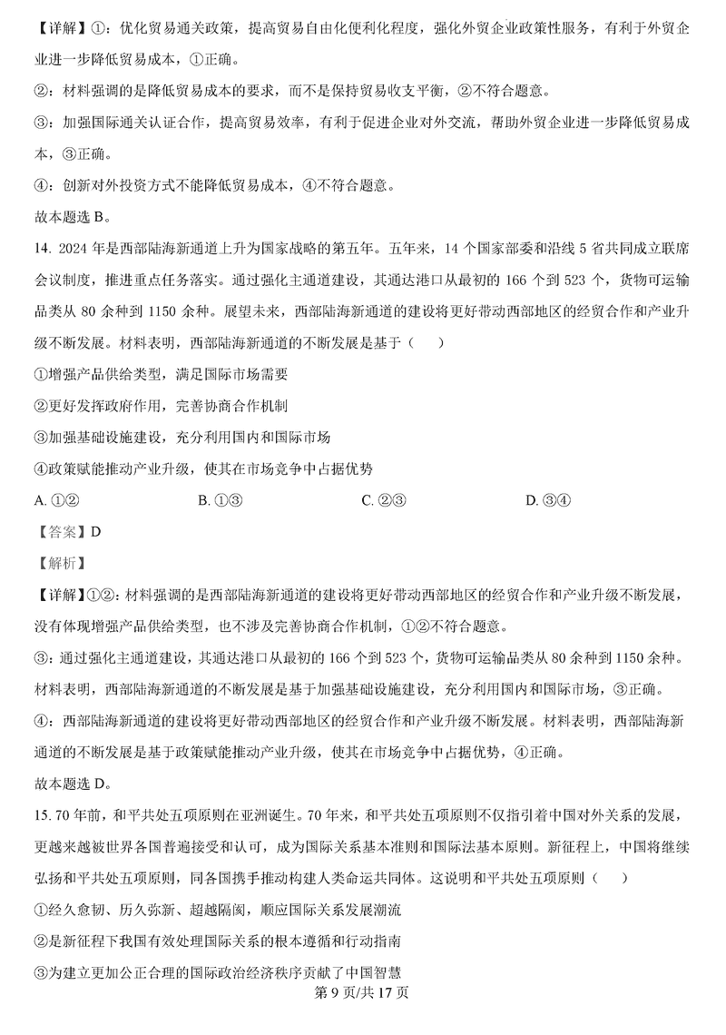
政治试题及答案解析