雷火在线 >湖南高考 >湖南高考试题 >湖南文综试题 >

湖南雅礼中学2025届高三上学期1月期末综合自主测试地理试题及答案

时间: 湖南 文综试题

湖南雅礼中学2025届高三上学期1月期末综合自主测试地理考试已于近日开考,为方便考生考后及时查看考试情况,查漏补缺、弥补不足,本文整理了试题答案解析相关信息!

汇总:湖南雅礼中学2025届高三上学期1月期末综合自主测试试题及答案汇总

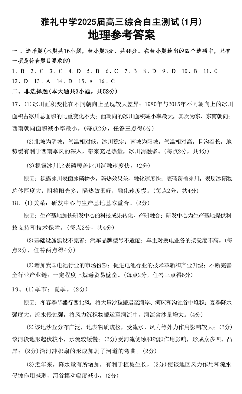
地理试题及答案解析