雷火在线 >湖北高考 >湖北高考试题 >湖北语文试题 >

湖北十堰2025届高三元月调研语文试题及答案

时间: 湖北 语文试题

湖北十堰2025届高三元月调研语文考试已于近日开考,为方便考生考后及时查看考试情况,查漏补缺、弥补不足,本文整理了试题答案解析相关信息!

汇总:湖北十堰2025届高三元月调研考试试题及答案汇总

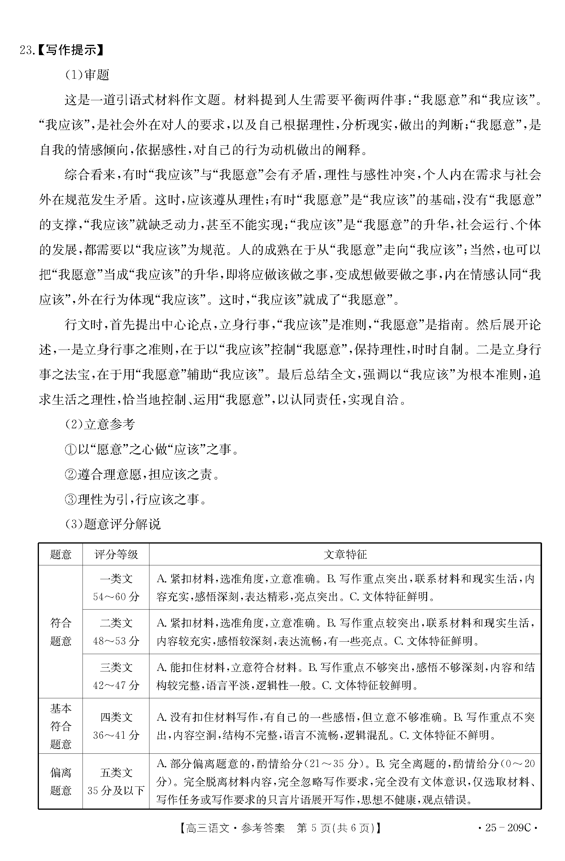
语文试题及答案解析