重庆主城五区一诊暨九龙坡高2025届学业质量调研语文试题及答案
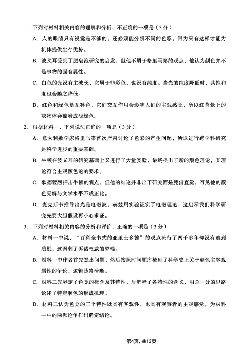
时间:
重庆 语文试题
重庆主城五区一诊暨九龙坡高2025届学业质量调研语文考试已于近日开考,为方便考生考后及时查看考试情况,查漏补缺、弥补不足,本文整理了试题答案解析相关信息!
汇总:重庆主城五区一诊暨九龙坡高2025届学业质量调研抽测试题及答案汇总
语文试题及答案解析
重庆主城五区一诊暨九龙坡高2025届学业质量调研语文考试已于近日开考,为方便考生考后及时查看考试情况,查漏补缺、弥补不足,本文整理了试题答案解析相关信息!
汇总:重庆主城五区一诊暨九龙坡高2025届学业质量调研抽测试题及答案汇总
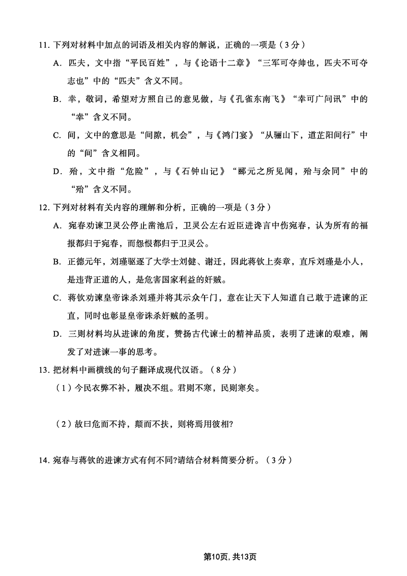
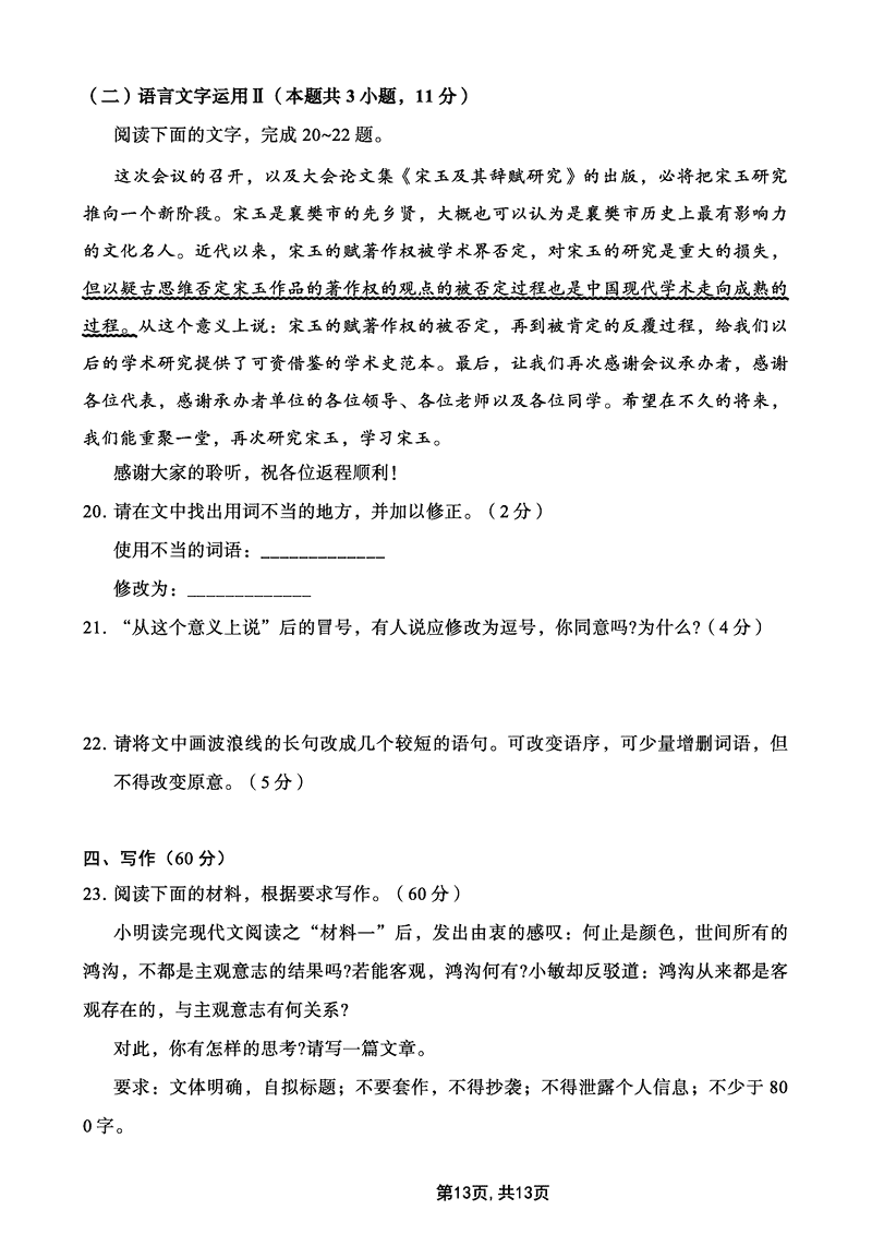
语文试题及答案解析