雷火在线 >广东高考 >广东高考试题 >广东理综试题 >

广东潮州2025年高三期末教学质检生物试题及答案

时间: 广东 理综试题

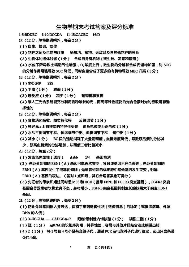
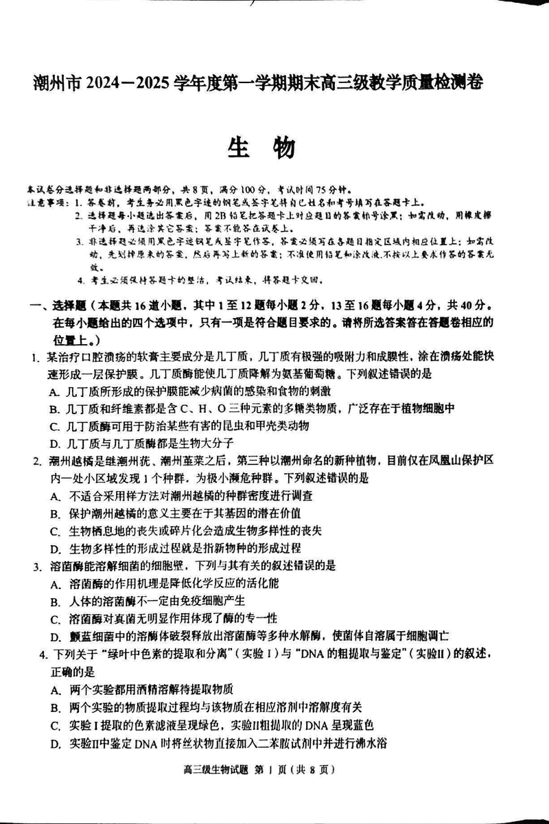
广东潮州2025年高三期末教学质检生物考试已于近日开考,为方便考生考后及时查看考试情况,查漏补缺、弥补不足,本文整理了试题答案解析相关信息!

汇总:广东省潮州市2025年高三期末教学质检试题及答案汇总

生物试题及答案解析