雷火在线 >重庆高考 >重庆高考复习 >重庆高中物理 >

重庆康德2024年秋高二上学期期末物理试题及答案

时间: 重庆 高中物理

重庆康德2024年秋高二上学期期末物理考试已于近日开考,为方便考生考后及时查看考试情况,查漏补缺、弥补不足,本文整理了试题答案解析相关信息!

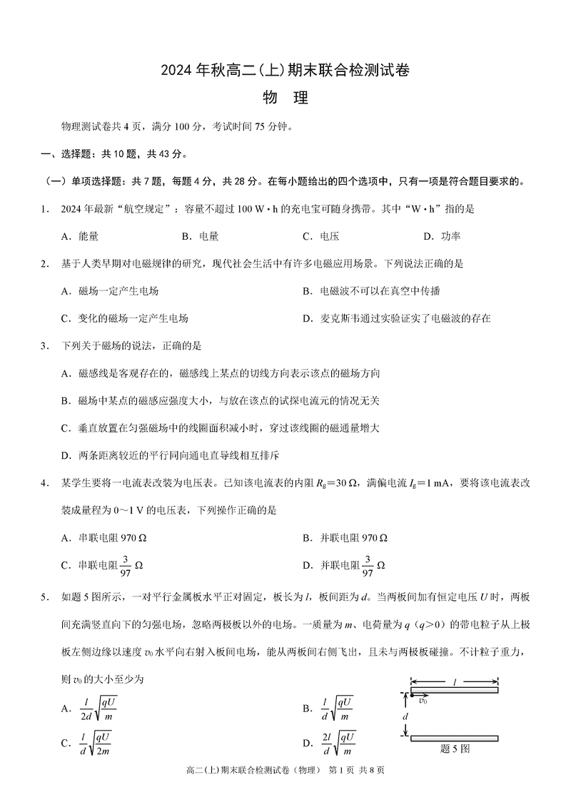
物理试题及答案解析