雷火在线 >山东高考 >山东高考复习 >山东高中英语 >

山东滨州2024-2025学年高二上学期期末英语试题及答案

时间: 山东 高中英语

山东省滨州市2024-2025学年高二上学期期末英语考试已于近日开考,为方便考生考后及时查看考试情况,查漏补缺、弥补不足,本文整理了试题答案解析相关信息!

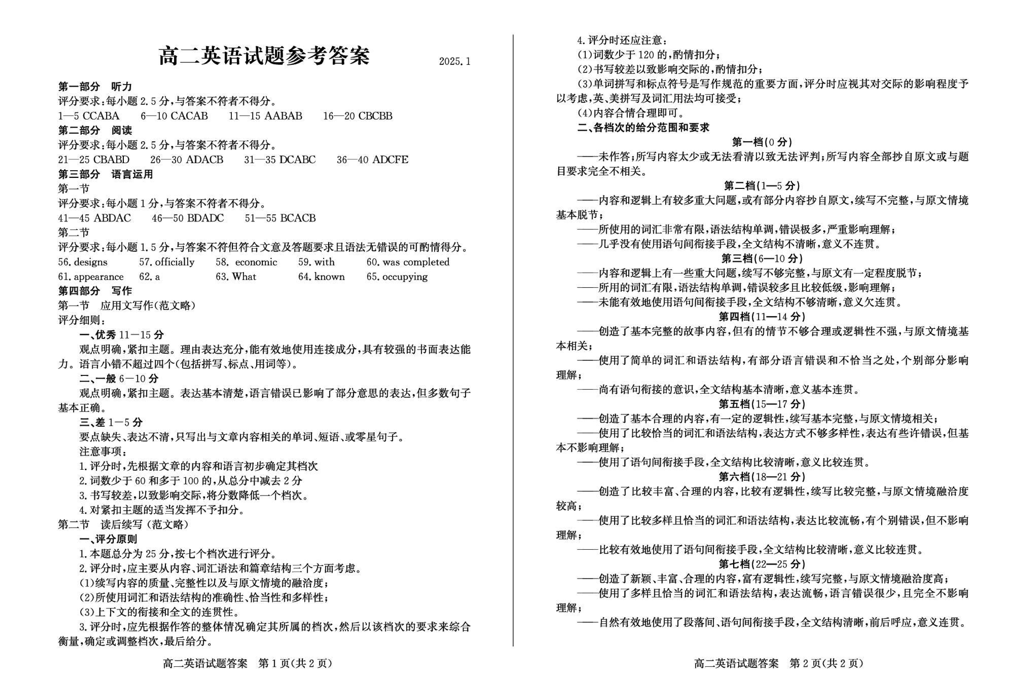
英语试题及答案解析