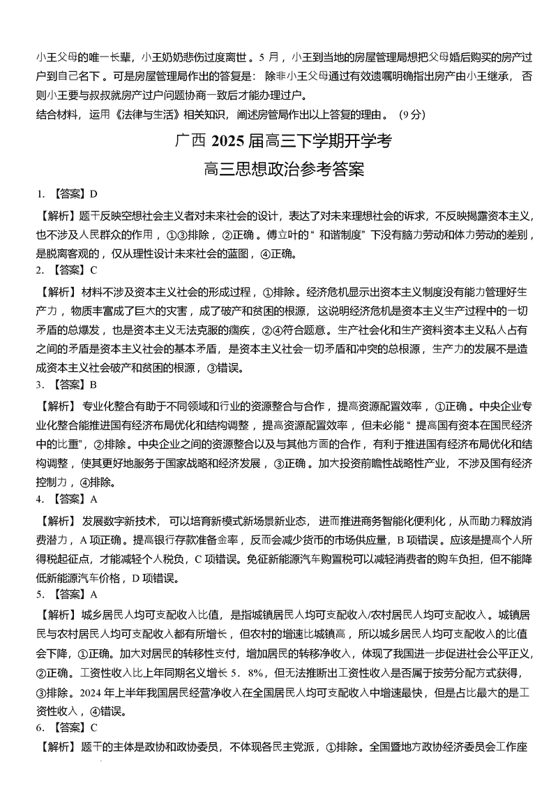
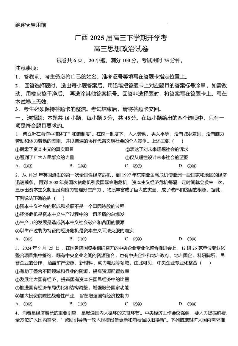
2025届广西上进联考高三下学期2月开学政治试题及答案
时间:
广西 文综试题
2025届广西上进联考高三下学期2月开学政治考试已于近日开考,为方便考生考后及时查看考试情况,查漏补缺、弥补不足,本文整理了试题答案解析相关信息!
汇总:2025届广西上进联考高三下学期2月开学f考试题及答案汇总
政治试题及答案解析
2025届广西上进联考高三下学期2月开学政治考试已于近日开考,为方便考生考后及时查看考试情况,查漏补缺、弥补不足,本文整理了试题答案解析相关信息!
汇总:2025届广西上进联考高三下学期2月开学f考试题及答案汇总
政治试题及答案解析