雷火在线 >高考试题 >文综试题 >

九师联盟2025届高三2月开学考历史试题及答案

时间: 文综试题

九师联盟2025届高三2月开学考历史考试已于近日开考,为方便考生考后及时查看考试情况,查漏补缺、弥补不足,本文整理了试题答案解析相关信息!

汇总:九师联盟2025届高三2月开学考试题及答案汇总

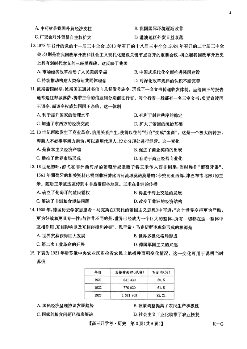
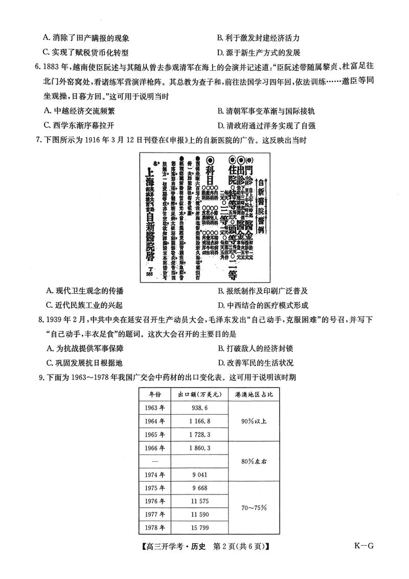
历史试题及答案解析