雷火在线 >江苏高考 >江苏高考试题 >江苏文综试题 >

扬州高邮2025年高三下学期期初学情调研历史试题及答案

时间: 江苏 文综试题

扬州高邮2025年高三下学期期初学情调研历史考试已于近日开考,为方便考生考后及时查看考试情况,查漏补缺、弥补不足,本文整理了试题答案解析相关信息!

汇总:扬州高邮2025年高三下学期开学考试题及答案汇总

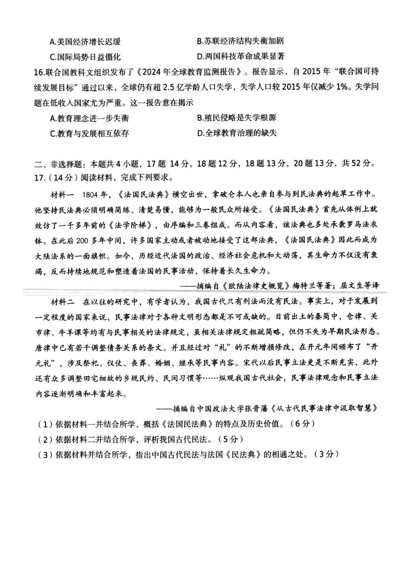
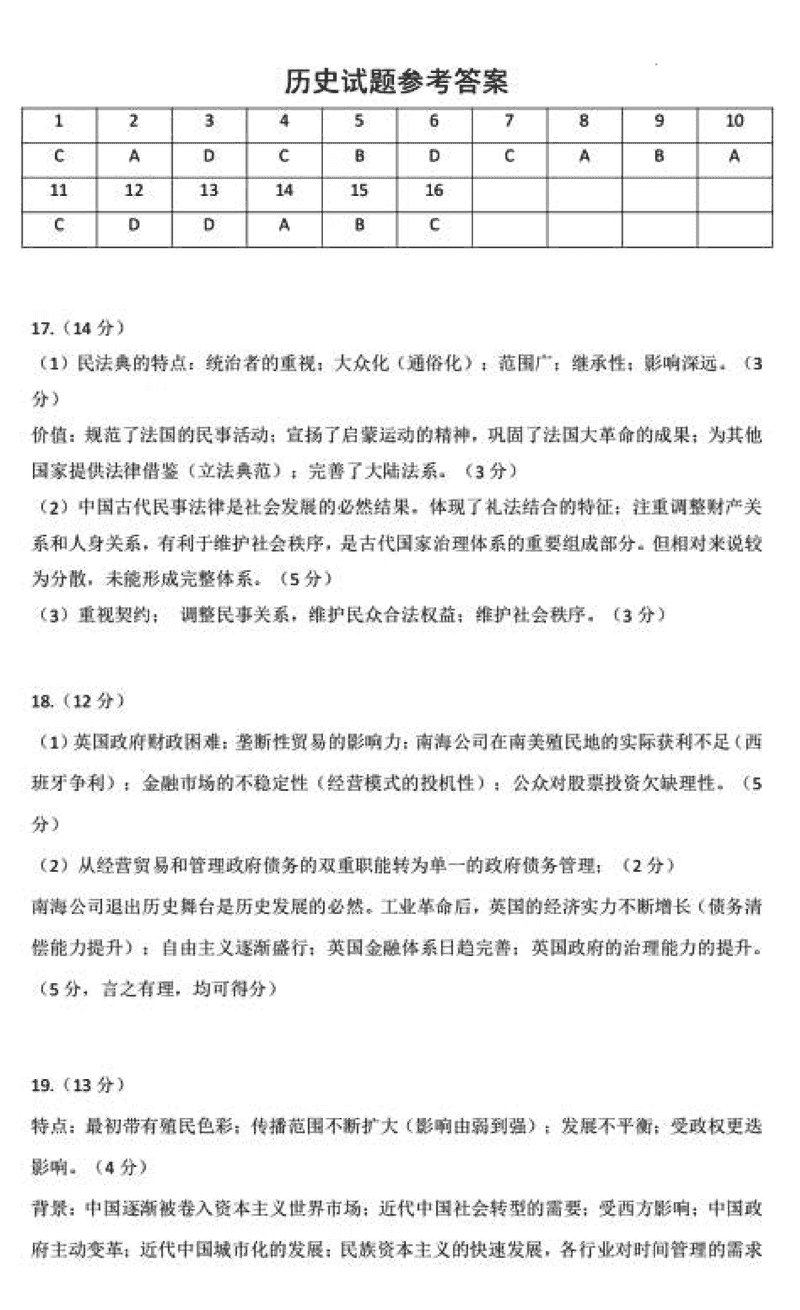
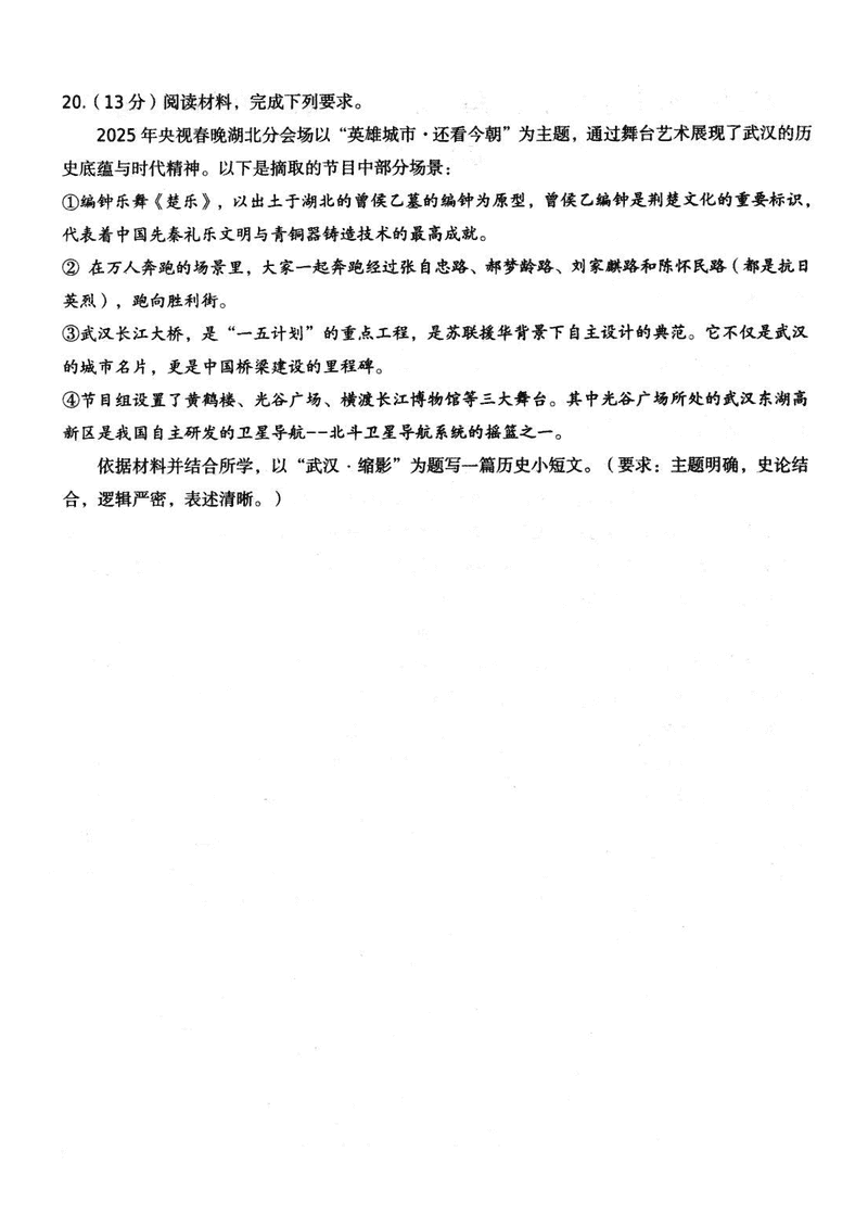
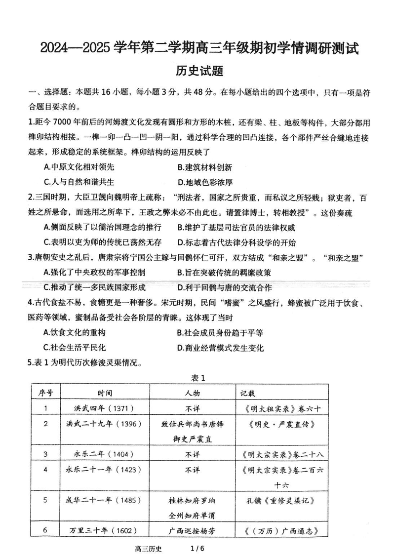
历史试题及答案解析