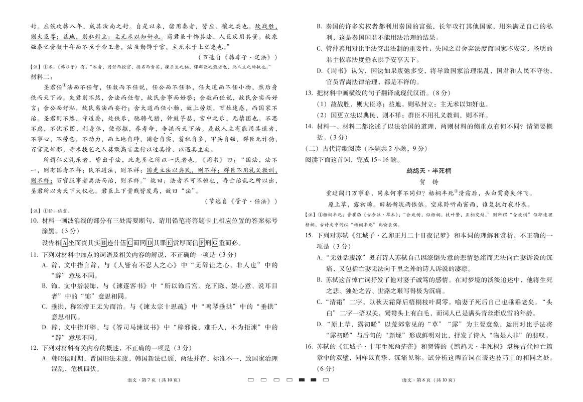
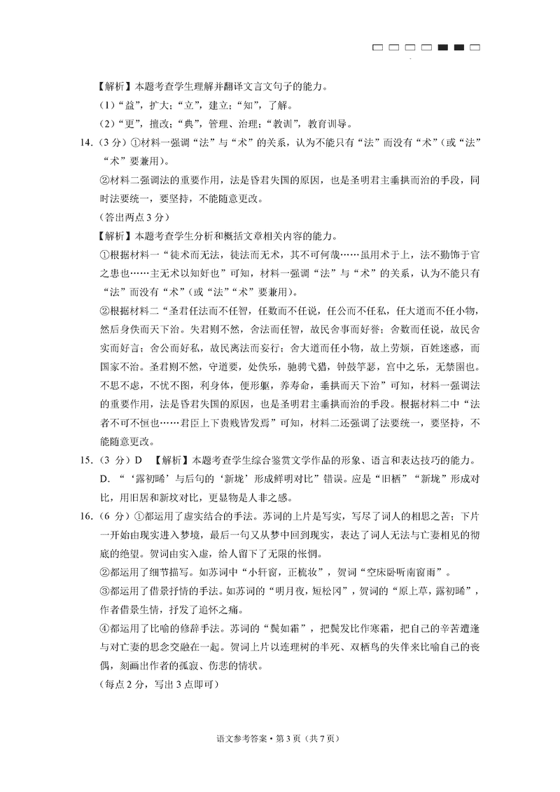
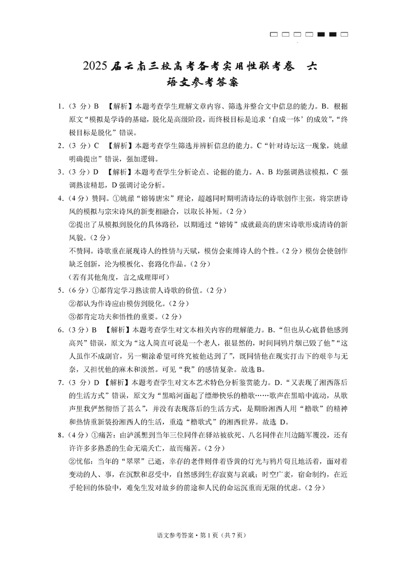
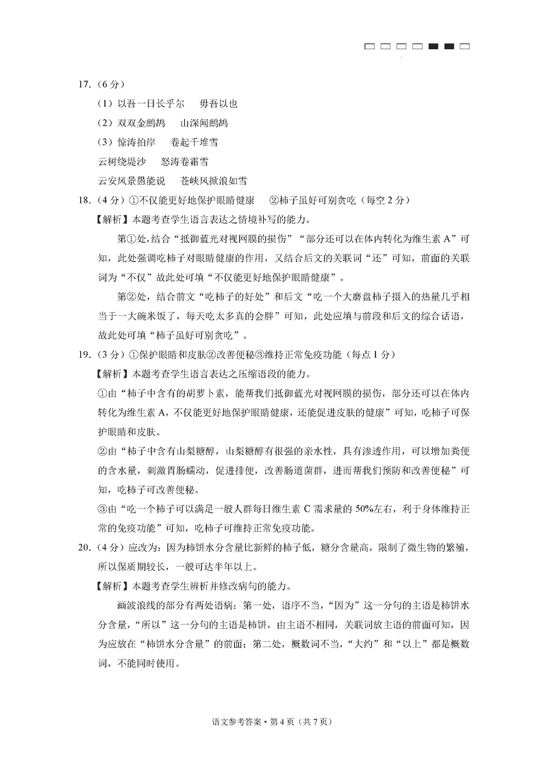
云南省三校2025届高三下高考备考实用性联考卷(六)语文试题及答案
时间:
云南 语文试题
云南省三校2025届高三下高考备考实用性联考卷(六)语文考试已于近日开考,为方便考生考后及时查看考试情况,查漏补缺、弥补不足,本文整理了试题答案解析相关信息!
汇总:云南省三校2025届高三下高考备考实用性联考卷(六)试题及答案汇总
语文试题及答案解析
云南省三校2025届高三下高考备考实用性联考卷(六)语文考试已于近日开考,为方便考生考后及时查看考试情况,查漏补缺、弥补不足,本文整理了试题答案解析相关信息!
汇总:云南省三校2025届高三下高考备考实用性联考卷(六)试题及答案汇总
语文试题及答案解析