雷火在线 >新疆高考 >新疆高考试题 >新疆理综试题 >

新疆2025年普通高考第二次适应性检测理综试题及答案

时间: 新疆 理综试题

新疆2025年普通高考第二次适应性检测理综考试已于近日开考,为方便考生考后及时查看考试情况,查漏补缺、弥补不足,本文整理了试题答案解析相关信息!

汇总:新疆2025年普通高考第二次适应性检测试题及答案汇总

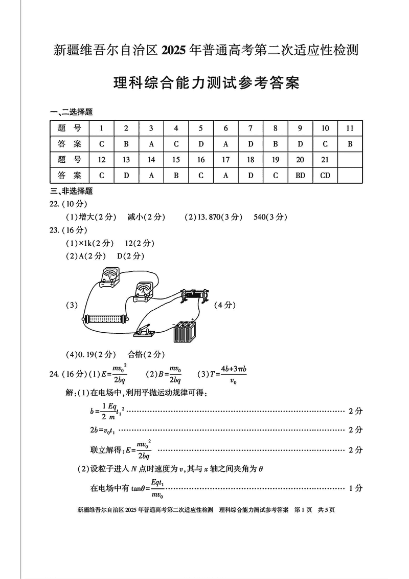
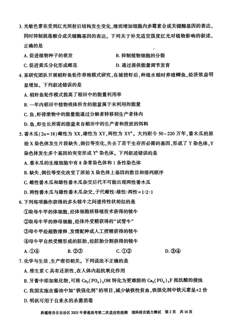
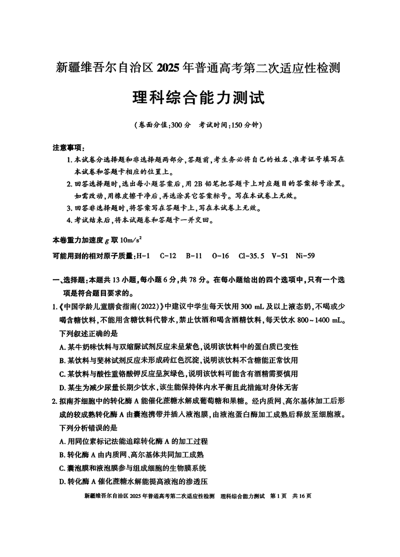
理综试题及答案解析