雷火在线 >甘肃高考 >甘肃高考试题 >甘肃文综试题 >

兰州一模2025届高三下学期诊断政治试题及答案

时间: 甘肃 文综试题

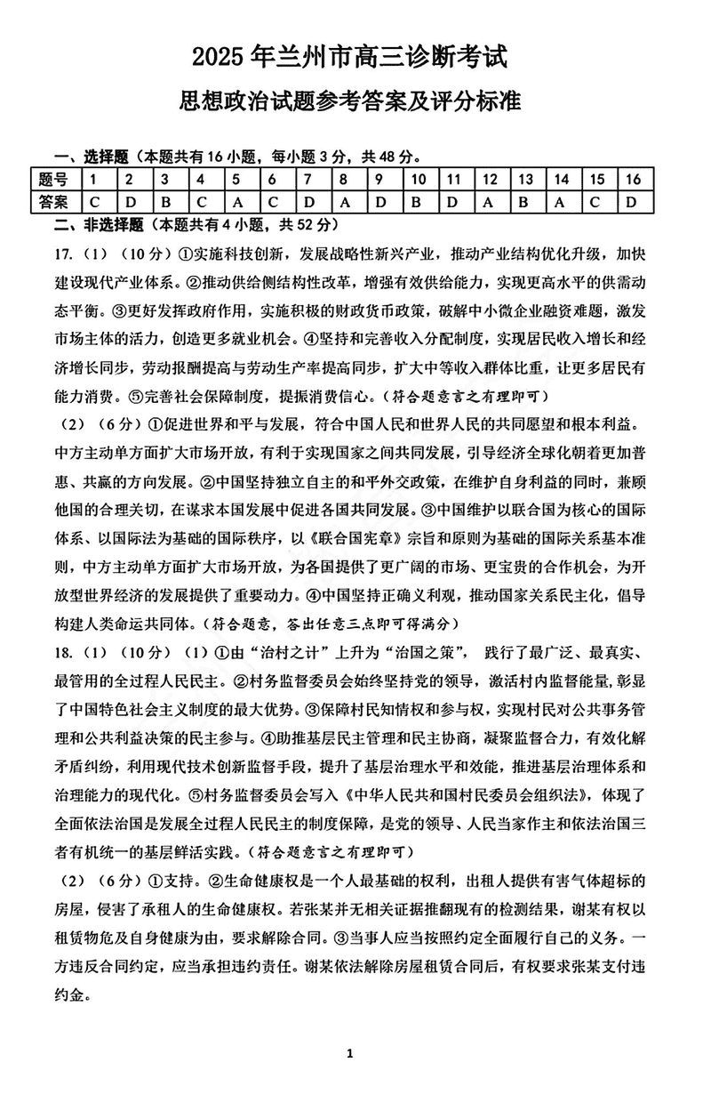
兰州一模2025届高三下学期诊断政治考试已于近日开考,为方便考生考后及时查看考试情况,查漏补缺、弥补不足,本文整理了试题答案解析相关信息!

汇总:兰州一模2025届高三下学期诊断考试试题及答案汇总

政治试题及答案解析