贵州安顺2025届高三下学期3月二模联考地理试题及答案
时间:
贵州 文综试题
贵州安顺2025届高三下学期3月二模联考地理考试已于近日开考,为方便考生考后及时查看考试情况,查漏补缺、弥补不足,本文整理了试题答案解析相关信息!
汇总:贵州安顺2025届高三下学期3月二模联考试题及答案汇总
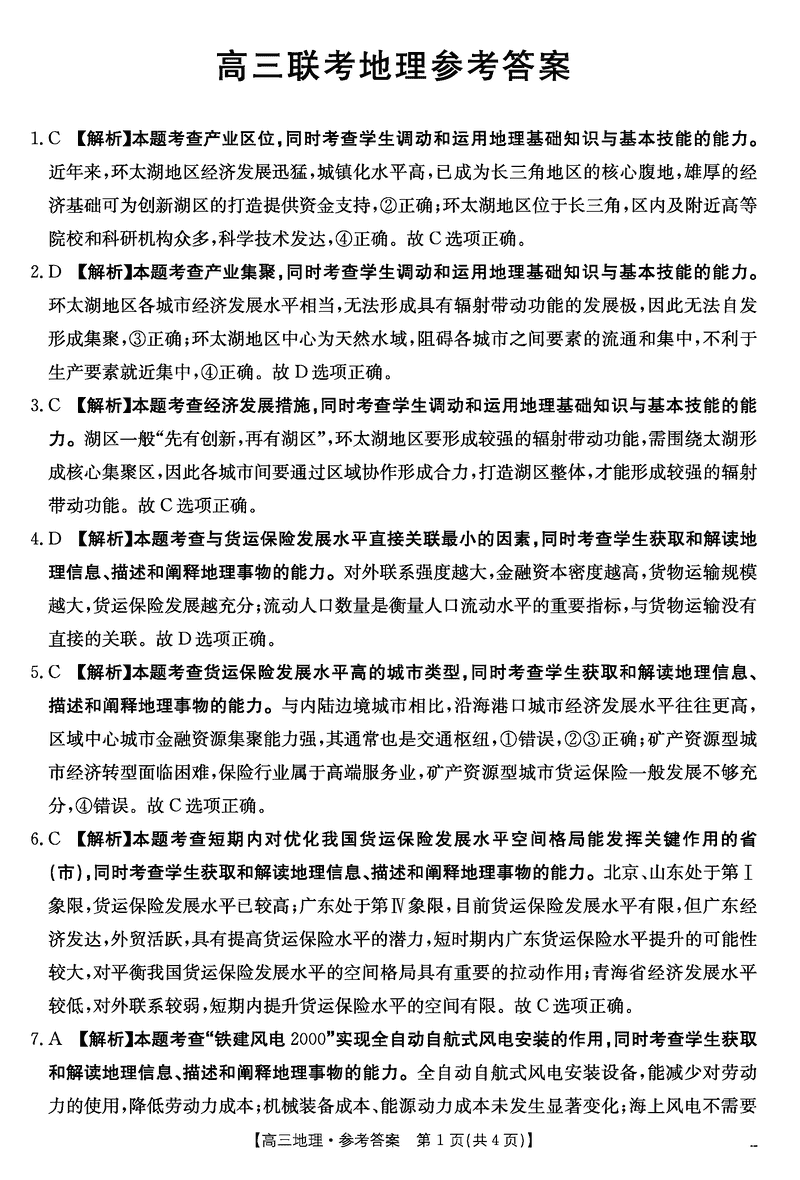
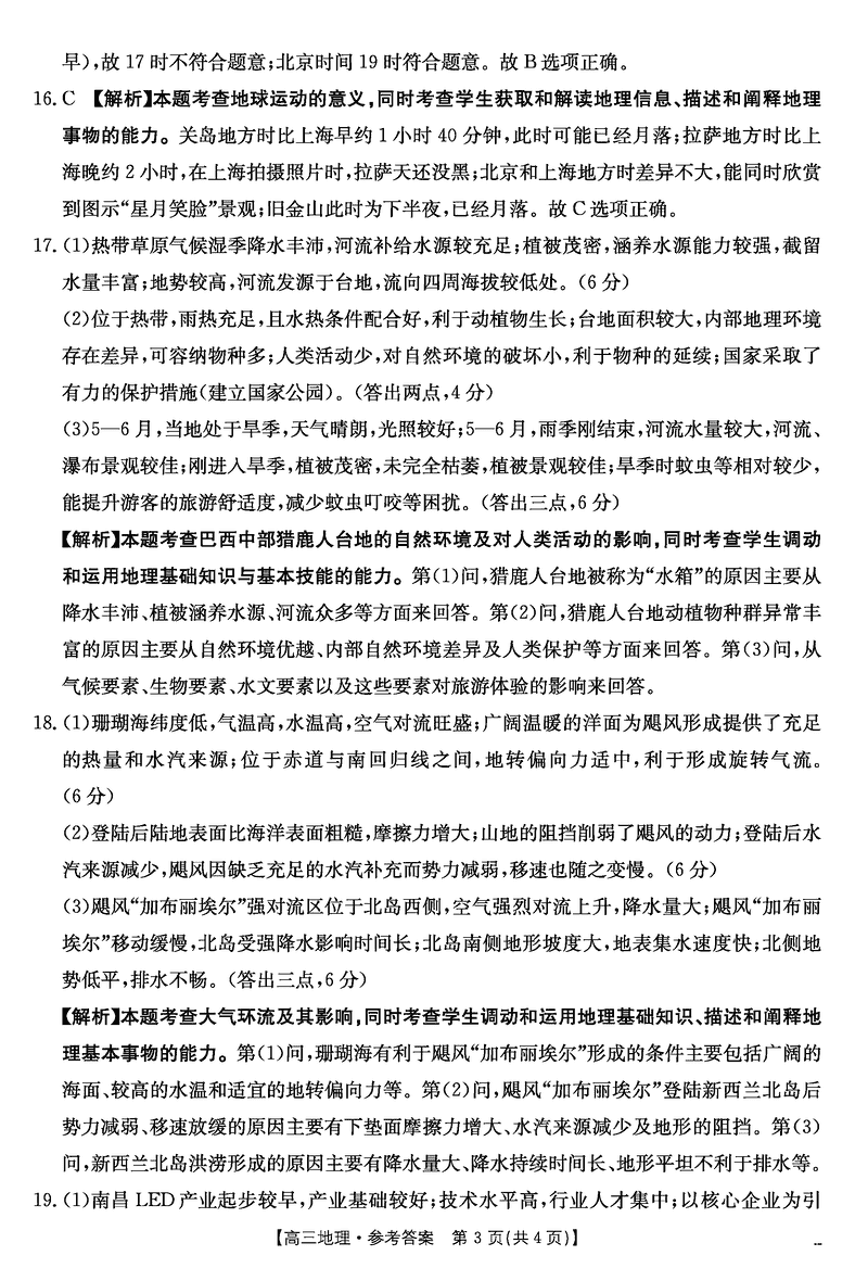
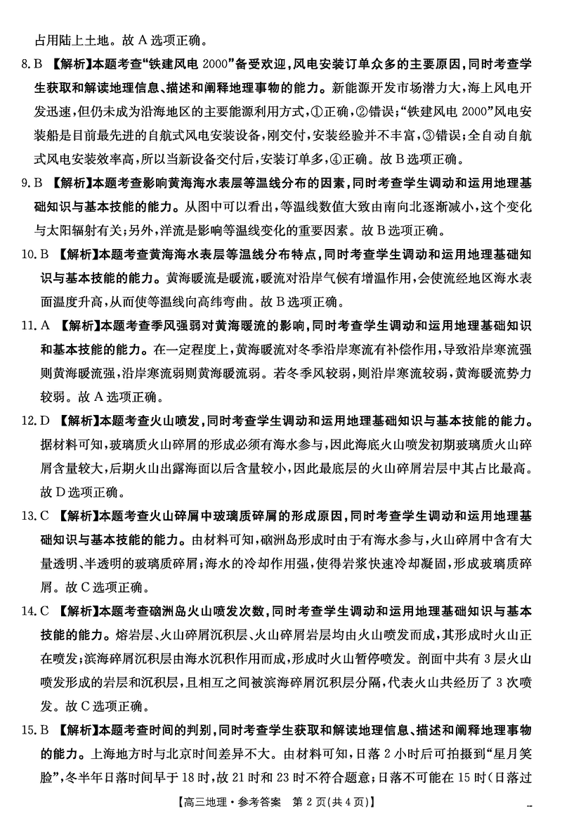
地理试题及答案解析
贵州安顺2025届高三下学期3月二模联考地理考试已于近日开考,为方便考生考后及时查看考试情况,查漏补缺、弥补不足,本文整理了试题答案解析相关信息!
汇总:贵州安顺2025届高三下学期3月二模联考试题及答案汇总
地理试题及答案解析