承德、张家口市2025届高三下学期统一模拟考试(一)历史试题及答案
时间:
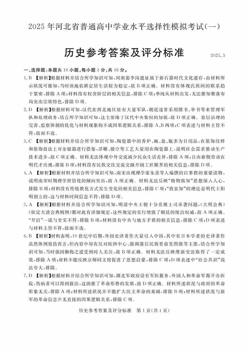
河北 文综试题
承德、张家口市2025届高三下学期统一模拟考试(一)历史考试已于近日开考,为方便考生考后及时查看考试情况,查漏补缺、弥补不足,本文整理了试题答案解析相关信息!
汇总:河北省承德、张家口市2025届高三下学期统一模拟考试(一)试题及答案汇总
历史试题及答案解析
承德、张家口市2025届高三下学期统一模拟考试(一)历史考试已于近日开考,为方便考生考后及时查看考试情况,查漏补缺、弥补不足,本文整理了试题答案解析相关信息!
汇总:河北省承德、张家口市2025届高三下学期统一模拟考试(一)试题及答案汇总
历史试题及答案解析