雷火在线 >河北高考 >河北高考试题 >河北理综试题 >

承德、张家口市2025届高三下学期统一模拟考试(一)化学试题及答案

时间: 河北 理综试题

承德、张家口市2025届高三下学期统一模拟考试(一)化学考试已于近日开考,为方便考生考后及时查看考试情况,查漏补缺、弥补不足,本文整理了试题答案解析相关信息!

汇总:河北省承德、张家口市2025届高三下学期统一模拟考试(一)试题及答案汇总

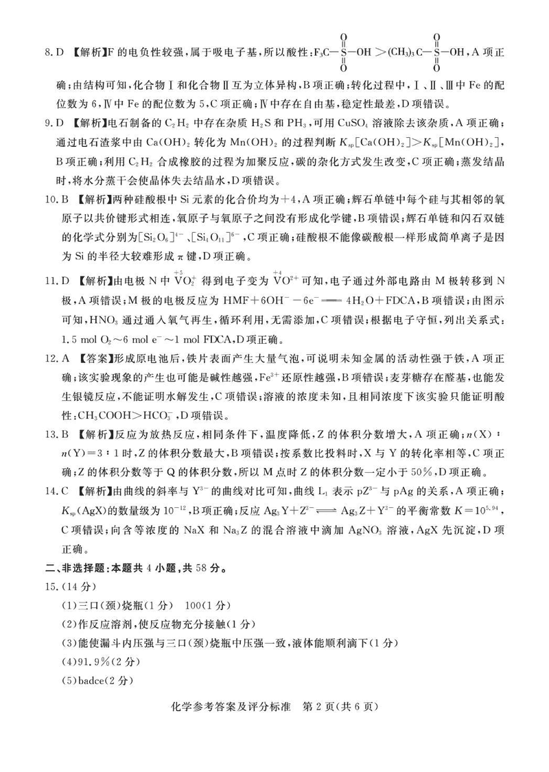
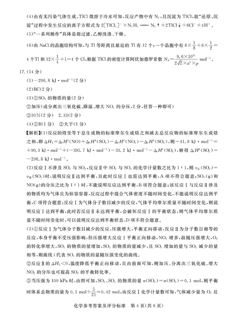
化学试题及答案解析